Упр.1033 ГДЗ Мерзляк Полонский 5 класс (Математика)
Решение #1 (Учебник 2024)
Решение #2 (Учебник 2019)

Рассмотрим вариант решения задания из учебника Мерзляк, Полонский, Якир 5 класс, Просвещение:
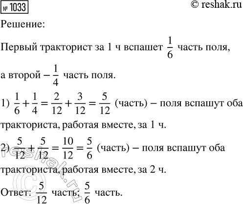
Первый тракторист может вспахать поле за 6 ч, а второй — за 4 ч. Какую часть поля они вспашут, работая вместе, за 1 ч? За 2 ч?
Найдите среднее арифметическое чисел:
1) 10,3 и 9,1; 2) 2,8; 16,9 и 22.
Похожие решебники
Популярные решебники 5 класс Все решебники
*размещая тексты в комментариях ниже, вы автоматически соглашаетесь с пользовательским соглашением