Упр.1035 ГДЗ Мерзляк Полонский 5 класс (Математика)
Решение #1 (Учебник 2024)
Решение #2 (Учебник 2019)
Решение #3 (Учебник 2019)

Рассмотрим вариант решения задания из учебника Мерзляк, Полонский, Якир 5 класс, Просвещение:
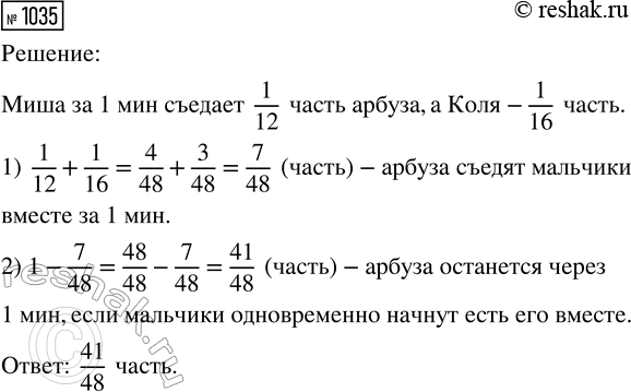
Миша может съесть арбуз за 12 мин, а Коля — за 16 мин. Какая часть арбуза останется через 1 мин, если мальчики одновременно начнут есть его вместе?
В течение недели в 8 ч утра Саша измерял температуру воздуха. Он получил такие результаты: 20 'С; 18 'С; 16 'С; 15 'С; 14 'С; 17 'С; 19 'С. Найдите среднее значение проведённых измерений.
Похожие решебники
Популярные решебники 5 класс Все решебники
*размещая тексты в комментариях ниже, вы автоматически соглашаетесь с пользовательским соглашением