Упр.641 ГДЗ Макарычев Миндюк 9 класс (Алгебра)
Решение #1
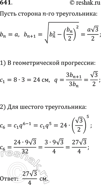
Решение #2

Рассмотрим вариант решения задания из учебника Макарычев, Миндюк, Нешков 9 класс, Просвещение:
641 Дан равносторонний треугольник со стороной 8 см. Из его высот построен второй треугольник. Из высот второго треугольника построен третий и т. д. Докажите, что периметры треугольников образуют геометрическую прогрессию, и найдите периметр шестого треугольника.
Похожие решебники
Популярные решебники 9 класс Все решебники
*размещая тексты в комментариях ниже, вы автоматически соглашаетесь с пользовательским соглашением