Решаем устно Параграф 23 ГДЗ Мерзляк Полонский 5 класс (Математика)
Решение #1 (Учебник 2024)
Решение #2 (Учебник 2019)

Рассмотрим вариант решения задания из учебника Мерзляк, Полонский, Якир 5 класс, Просвещение:
1. Верно ли утверждение:
1) число 17 является делителем числа 34;
2) число 5 является делителем числа 35;
3) число 45 является кратным числа 10;
4) число 17 кратно числу 2?
2. Назовите четыре натуральных числа, для которых делителем является число: 1) 2; 2) 7.
3. Назовите четыре натуральных числа, кратных числу: 1) 5; 2) 11.
4. Назовите в порядке возрастания все делители числа: 1) 6; 2) 14;
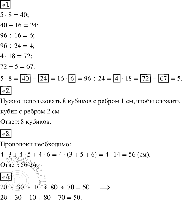
1. Заполните пропуски в цепочке вычислений:
2. Сколько необходимо использовать кубиков с ребром 1 см, чтобы сложить кубик с ребром 2 см?
3. Сколько сантиметров проволоки необходимо для изготовления проволочного каркаса прямоугольного параллелепипеда, измерения которого равны 3 см, 5 см и 6 см?
4. Расставьте вместо звёздочек знаки «+» и «-» так, чтобы запись 20 * 30 * 10 * 80 * 70 = 50 стала верным равенством.
Похожие решебники
Популярные решебники 5 класс Все решебники
*размещая тексты в комментариях ниже, вы автоматически соглашаетесь с пользовательским соглашением