Вариант 3 Контрольная работа 8 ГДЗ Контрольные Крайнева Виленкин 5 класс (Математика)

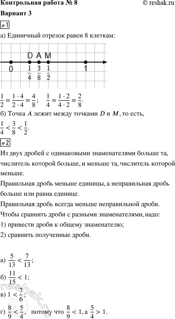
Изображение 1. Примите за единичный отрезок длину 8 клеток тетради.а) Отметьте на координатной прямой точки A(3/8); M(1/2); D(1/4).б) Укажите, какая точка лежит между двумя...
Дополнительное изображение

Рассмотрим вариант решения задания из учебника Крайнева, Виленкин 5 класс, Просвещение:
1. Примите за единичный отрезок длину 8 клеток тетради.
а) Отметьте на координатной прямой точки A(3/8); M(1/2); D(1/4).
б) Укажите, какая точка лежит между двумя другими.
2. Сравните числа:
а) 5/13 и 7/13; б) 11/15 и 1; в) 1 и 7/6; г) 8/9 и 5/4.
3. Найдите сумму 3/5 числа 30 и 2/7 числа 14.
4. Найдите, какую часть составляют 9 см^2 от квадратного дециметра.
5. За 8/25 кг конфет заплатили 120 р. Вычислите стоимость: а) 1 кг конфет; б) 1 3/5 кг этих конфет.
*Цитирирование задания со ссылкой на учебник производится исключительно в учебных целях для лучшего понимания разбора решения задания.
*К сожалению, временные проблемы с публикацией комментариев с мобильных устройств.