Вариант 3 Контрольная работа 9 ГДЗ Контрольные Крайнева Виленкин 5 класс (Математика)

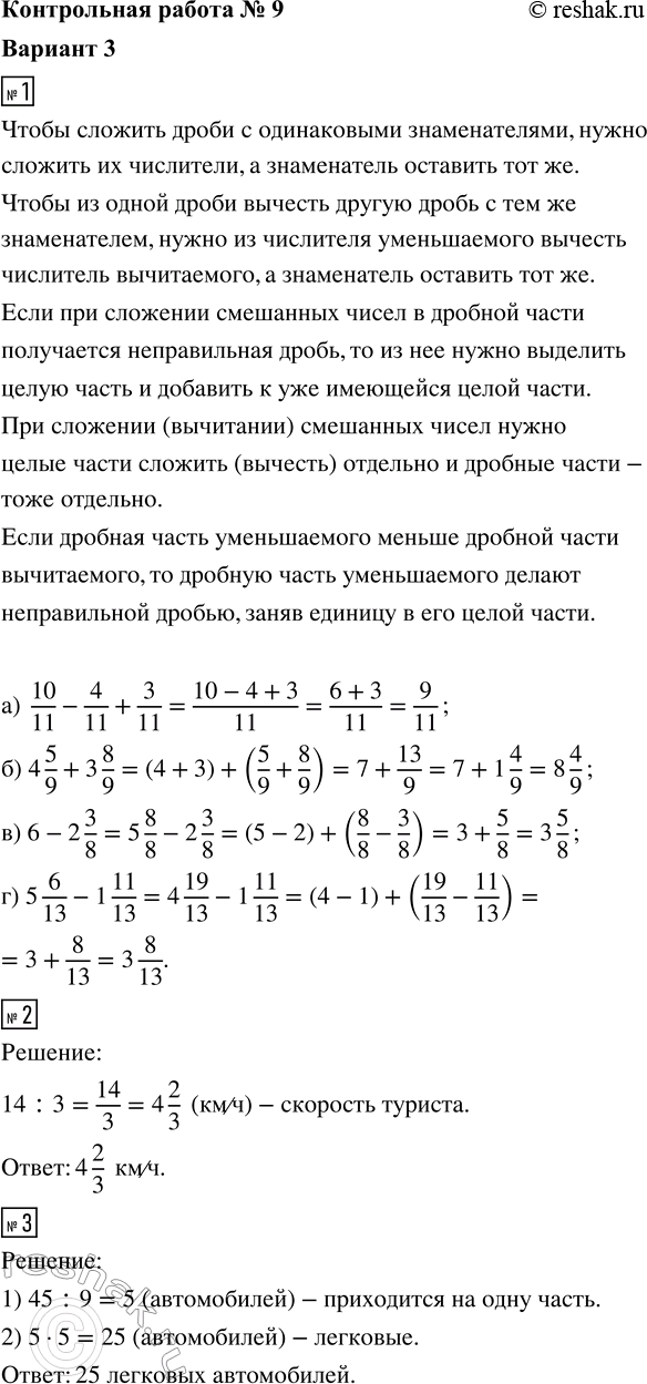
Изображение 1. Выполните действия:а) 10/11 - 4/11 + 3/11; б) 4 5/9 + 3 8/9; в) 6 - 2 3/8; г) 5 6/13 - 1 11/13.2. Турист за 3 ч прошёл 14 км. С какой скоростью он шёл, если...
Дополнительное изображение

Рассмотрим вариант решения задания из учебника Крайнева, Виленкин 5 класс, Просвещение:
1. Выполните действия:
а) 10/11 - 4/11 + 3/11;
б) 4 5/9 + 3 8/9;
в) 6 - 2 3/8;
г) 5 6/13 - 1 11/13.
2. Турист за 3 ч прошёл 14 км. С какой скоростью он шёл, если известно, что его скорость была постоянной?
3. В гараже 45 автомобилей, из них 5/9 — легковые. Сколько легковых автомобилей в гараже?
4. Решите уравнение:
а) 5 6/7 - x = 3 2/7; б) y + 4 8/11 = 10 7/11.
5. Какое число надо разделить на 8, чтобы частное равнялось 5 7/8?
*Цитирирование задания со ссылкой на учебник производится исключительно в учебных целях для лучшего понимания разбора решения задания.
*К сожалению, временные проблемы с публикацией комментариев с мобильных устройств.