Вариант 2 Контрольная работа 9 ГДЗ Контрольные Крайнева Виленкин 5 класс (Математика)

Изображение 1. Выполните действия:а) 16/23 - 12/23 + 3/23;б) 2 5/11 + 6 7/11; в) 7 - 4 4/5; г) 5 4/13 - 3 9/13.2. Туристы за две недели прошли 253 км. Найдите путь,...
Дополнительное изображение

Рассмотрим вариант решения задания из учебника Крайнева, Виленкин 5 класс, Просвещение:
1. Выполните действия:
а) 16/23 - 12/23 + 3/23;
б) 2 5/11 + 6 7/11;
в) 7 - 4 4/5;
г) 5 4/13 - 3 9/13.
2. Туристы за две недели прошли 253 км. Найдите путь, который они проходили ежедневно.
3. На аэродроме находится 68 вертолётов, из них 4/17 — военные вертолёты. Сколько военных вертолётов на аэродроме?
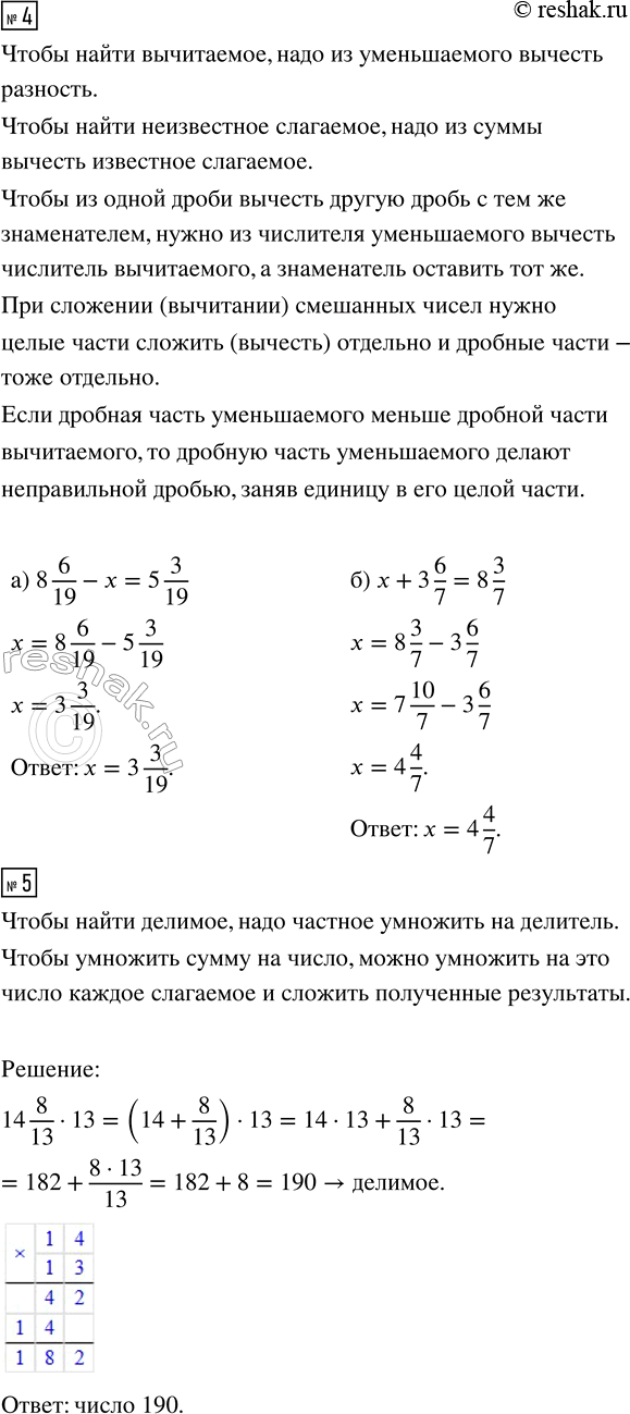
4. Решите уравнение:
а) 8 6/19 - x = 5 3/19; б) x + 3 6/7 = 8 3/7.
5. Какое число надо разделить на 13, чтобы частное равнялось 14 8/13?
*Цитирирование задания со ссылкой на учебник производится исключительно в учебных целях для лучшего понимания разбора решения задания.
*размещая тексты в комментариях ниже, вы автоматически соглашаетесь с пользовательским соглашением