Вариант 1 Контрольная работа 9 ГДЗ Контрольные Крайнева Виленкин 5 класс (Математика)

Изображение 1. Выполните действия:а) 15/17 - 10/17 + 3/17;б) 2 5/7 + 6 3/7;в) 8 - 2 5/6;г) 4 4/11 - 2 10/11.2. Туристы за неделю прошли 120 км. Найдите путь, который они...
Дополнительное изображение

Рассмотрим вариант решения задания из учебника Крайнева, Виленкин 5 класс, Просвещение:
1. Выполните действия:
а) 15/17 - 10/17 + 3/17;
б) 2 5/7 + 6 3/7;
в) 8 - 2 5/6;
г) 4 4/11 - 2 10/11.
2. Туристы за неделю прошли 120 км. Найдите путь, который они проходили ежедневно.
3. На аэродроме находится 117 самолётов, из них 4/9 — пассажирские авиалайнеры. Сколько пассажирских авиалайнеров на аэродроме?
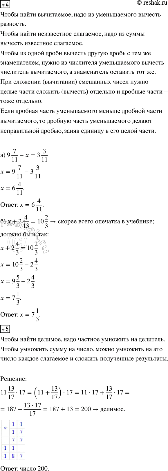
4. Решите уравнение:
а) 9 7/11 - x = 3 3/11; б) x + 2 4/13 = 10 2/3.
5. Какое число надо разделить на 17, чтобы частное равнялось 11 13/17?
*Цитирирование задания со ссылкой на учебник производится исключительно в учебных целях для лучшего понимания разбора решения задания.
*размещая тексты в комментариях ниже, вы автоматически соглашаетесь с пользовательским соглашением