Вариант 1 Контрольная работа 8 ГДЗ Контрольные Крайнева Виленкин 5 класс (Математика)

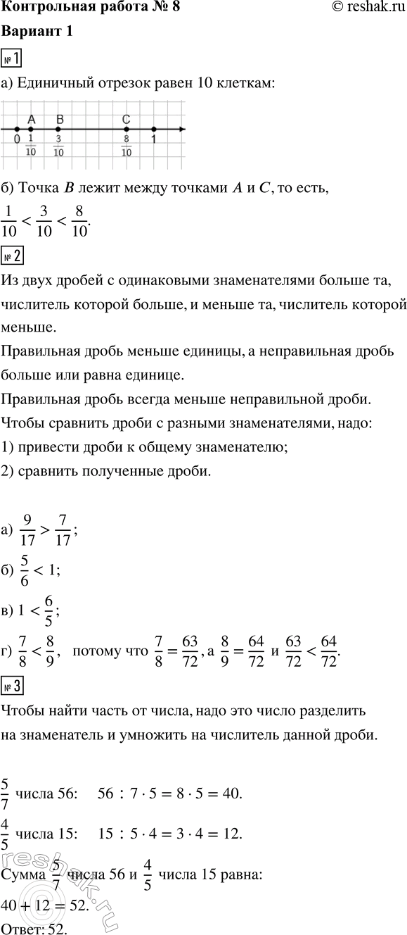
Изображение 1. Примите за единичный отрезок длину 10 клеток тетради.а) Отметьте на координатной прямой точки A(1/10); B(3/10); C(8/10).б) Укажите, какая точка лежит между двумя...
Дополнительное изображение

Рассмотрим вариант решения задания из учебника Крайнева, Виленкин 5 класс, Просвещение:
1. Примите за единичный отрезок длину 10 клеток тетради.
а) Отметьте на координатной прямой точки A(1/10); B(3/10); C(8/10).
б) Укажите, какая точка лежит между двумя другими.
2. Сравните числа:
а) 9/17 и 7/17; б) 5/6 и 1; в) 1 и 6/5; г) 7/8 и 8/9.
3. Найдите сумму 5/7 числа 56 и 4/5 числа 15.
4. Скорость движения электропоезда на перегонах равна 80 км/ч, а его наибольшая скорость — 200 км/ч. Найдите, какую часть составляет скорость движения электропоезда на перегонах от его наибольшей скорости.
5. Стакан кедровых орехов стоит 100 р. В стакане 4/25 кг орехов. Вычислите стоимость: а) 1 кг орехов; б) 2 1/5 кг орехов.
*Цитирирование задания со ссылкой на учебник производится исключительно в учебных целях для лучшего понимания разбора решения задания.
*размещая тексты в комментариях ниже, вы автоматически соглашаетесь с пользовательским соглашением