Вариант 4 Контрольная работа 9 ГДЗ Контрольные Крайнева Виленкин 5 класс (Математика)

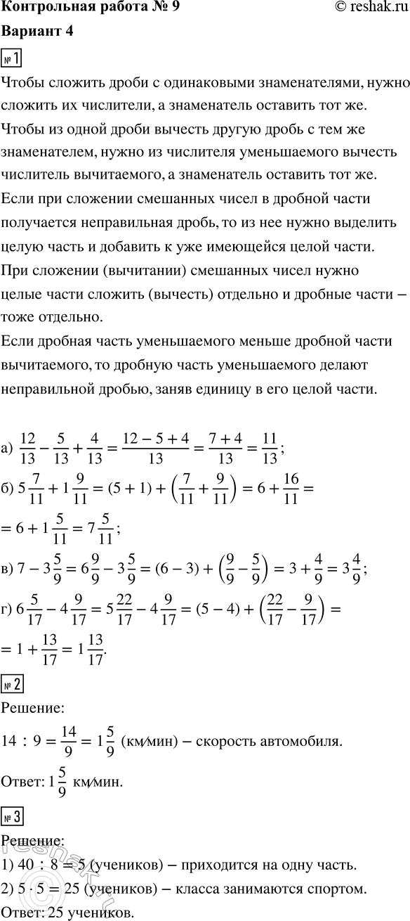
Изображение 1. Выполните действия:а) 12/13 - 5/13 + 4/13; б) 5 7/11 + 1 9/11; в) 7 - 3 5/9; г) 6 5/17 - 4 9/17.2. Автомобиль, двигаясь с постоянной скоростью, прошёл 14 км...
Дополнительное изображение

Рассмотрим вариант решения задания из учебника Крайнева, Виленкин 5 класс, Просвещение:
1. Выполните действия:
а) 12/13 - 5/13 + 4/13;
б) 5 7/11 + 1 9/11;
в) 7 - 3 5/9;
г) 6 5/17 - 4 9/17.
2. Автомобиль, двигаясь с постоянной скоростью, прошёл 14 км за 9 мин. Какова скорость автомобиля?
3. В классе 40 учеников, из них 5/8 занимаются в спортивных секциях. Сколько учеников класса занимаются спортом?
4. Решите уравнение:
а) x + 2 5/13 = 4 11/13; б) 6 3/7 - y = 3 5/7.
5. Какое число надо разделить на 6, чтобы частное равнялось 8 5/6?
*Цитирирование задания со ссылкой на учебник производится исключительно в учебных целях для лучшего понимания разбора решения задания.
*размещая тексты в комментариях ниже, вы автоматически соглашаетесь с пользовательским соглашением