Вариант 4 Контрольная работа 7 ГДЗ Контрольные Крайнева Виленкин 5 класс (Математика)

Изображение 1. Найдите значение выражения:а) (6^3 + 12^2) : 15;   б) 187 : 11 · 17.2. Ширина прямоугольного поля равна 375 м, а длина 1600 м. Найдите площадь поля.3. Найдите...
Дополнительное изображение

Рассмотрим вариант решения задания из учебника Крайнева, Виленкин 5 класс, Просвещение:
1. Найдите значение выражения:
а) (6^3 + 12^2) : 15; б) 187 : 11 · 17.
2. Ширина прямоугольного поля равна 375 м, а длина 1600 м. Найдите площадь поля.
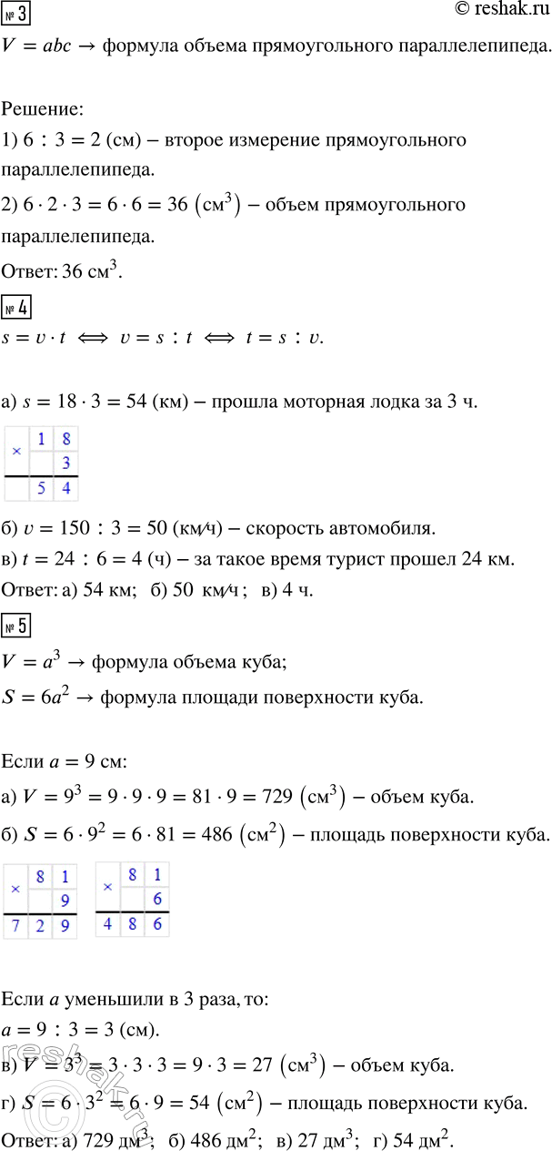
3. Найдите объём прямоугольного параллелепипеда, если одно измерение у него равно 6 см, другое — в 3 раза меньше, а третье равно 3 см.
4. Используя формулу пути s = v · t, найдите:
а) путь, пройденный моторной лодкой за 3 ч со скоростью 18 км/ч;
б) скорость автомобиля, если за 3 ч он проехал 150 км;
в) время, за которое турист прошёл 24 км со скоростью 6 км/ч.
5. Решите задачу:
Ребро куба равно 9 см. Найдите: а) объём куба; б) площадь поверхности куба.
Ребро куба уменьшили в три раза. Найдите: в) объём; г) площадь поверхности этого куба.
*Цитирирование задания со ссылкой на учебник производится исключительно в учебных целях для лучшего понимания разбора решения задания.
*К сожалению, временные проблемы с публикацией комментариев с мобильных устройств.