Вариант 2 Контрольная работа 8 ГДЗ Контрольные Крайнева Виленкин 5 класс (Математика)

Изображение 1. Примите за единичный отрезок длину 15 клеток тетради.а) Отметьте на координатной прямой точки A(2/15); B(10/15); C(4/15).б) Укажите, какая точка лежит между двумя...
Дополнительное изображение

Рассмотрим вариант решения задания из учебника Крайнева, Виленкин 5 класс, Просвещение:
1. Примите за единичный отрезок длину 15 клеток тетради.
а) Отметьте на координатной прямой точки A(2/15); B(10/15); C(4/15).
б) Укажите, какая точка лежит между двумя другими.
2. Сравните числа:
а) 5/19 и 9/19; б) 7/8 и 1; в) 1 и 8/7; г) 6/7 и 7/8.
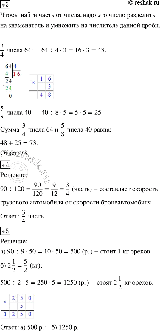
3. Найдите сумму 3/4 числа 64 и 5/8 числа 40.
4. Наибольшая скорость бронеавтомобиля КамАЗ равна 120 км/ч, а наибольшая скорость грузового автомобиля КамАЗ — 90 км/ч. Найдите, какую часть составляет скорость грузового автомобиля от скорости бронеавтомобиля.
5. Стакан грецких орехов стоит 90 р. В стакане 9/50 кг орехов. Вычислите стоимость: а) 1 кг орехов; б) 2 1/2 кг орехов.
*Цитирирование задания со ссылкой на учебник производится исключительно в учебных целях для лучшего понимания разбора решения задания.
*размещая тексты в комментариях ниже, вы автоматически соглашаетесь с пользовательским соглашением