Вариант 2 Контрольная работа 7 ГДЗ Контрольные Крайнева Виленкин 5 класс (Математика)

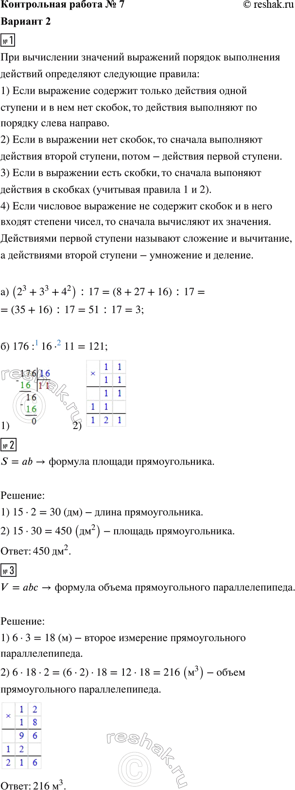
Изображение 1. Найдите значение выражения:а) (2^3 + 3^3 + 4^2) : 17;   б) 176 : 16 · 11.2. Ширина прямоугольника равна 15 дм, а длина — в 2 раза больше. Найдите площадь...
Дополнительное изображение

Рассмотрим вариант решения задания из учебника Крайнева, Виленкин 5 класс, Просвещение:
1. Найдите значение выражения:
а) (2^3 + 3^3 + 4^2) : 17; б) 176 : 16 · 11.
2. Ширина прямоугольника равна 15 дм, а длина — в 2 раза больше. Найдите площадь прямоугольника.
3. Найдите объём прямоугольного параллелепипеда, если одно измерение у него равно 6 м, другое — в 3 раза больше, а третье равно 2 м.
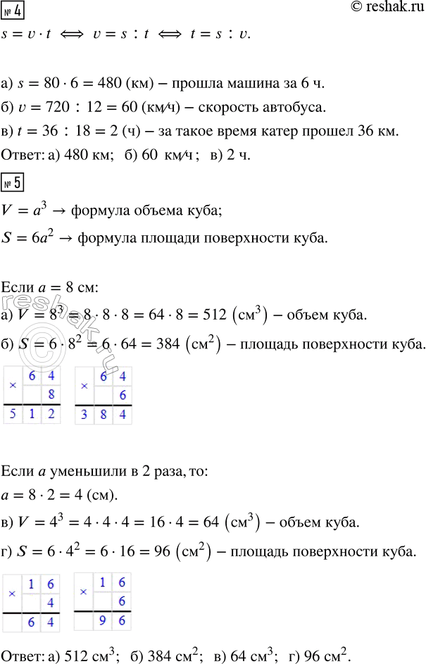
4. Используя формулу пути s = v · t, найдите:
а) путь, пройденный машиной за 6 ч со скоростью 80 км/ч;
б) скорость автобуса, если за 12 ч он проехал 720 км;
в) время, за которое катер прошёл 36 км со скоростью 18 км/ч.
5. Решите задачу:
Ребро куба равно 8 см. Найдите: а) объём куба; б) площадь поверхности куба.
Ребро куба уменьшили в два раза. Найдите: в) объём; г) площадь поверхности этого куба.
*Цитирирование задания со ссылкой на учебник производится исключительно в учебных целях для лучшего понимания разбора решения задания.
*размещая тексты в комментариях ниже, вы автоматически соглашаетесь с пользовательским соглашением