Вариант 3 Контрольная работа 10 ГДЗ Контрольные Крайнева Виленкин 5 класс (Математика)

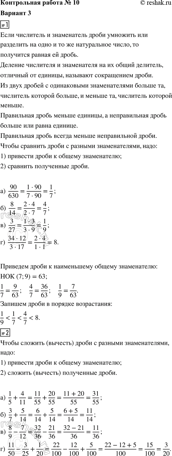
Изображение 1. Сократите дроби и запишите их в порядке возрастания: а) 90/630;   б) 8/14;   в) 3/27;   г) (34 · 12)/(3 · 17).2. Выполните действия:а) 1/5 + 4/11;   б) 3/7 +...
Дополнительное изображение

Рассмотрим вариант решения задания из учебника Крайнева, Виленкин 5 класс, Просвещение:
1. Сократите дроби и запишите их в порядке возрастания:
а) 90/630; б) 8/14; в) 3/27; г) (34 · 12)/(3 · 17).
2. Выполните действия:
а) 1/5 + 4/11; б) 3/7 + 5/14; в) 8/9 - 7/12; г) 11/50 - 3/25 + 1/20.
3. При каких натуральных значениях букв равны дроби:
а) 7/9 и n/18; б) 1/7 и 5/c.
4. Решите уравнение 11/12 - y = 13/24.
5. Найдите число, которое на столько же меньше 4 5/6, на сколько 3 7/36 меньше 5 13/18.
*Цитирирование задания со ссылкой на учебник производится исключительно в учебных целях для лучшего понимания разбора решения задания.
*размещая тексты в комментариях ниже, вы автоматически соглашаетесь с пользовательским соглашением