Вариант 2 Контрольная работа 11 ГДЗ Контрольные Крайнева Виленкин 5 класс (Математика)

Изображение 1. Выполните действие:а) 5/6 · 7/9;      в) 3 5/7 · 1 1/13;   д) 3/8 : 9/16;б) 11/28 · 7/33;   г) 2 2/3 · 6;        е) 15/16 : 5.2. Решите уравнение x - 8/15 x = 4...
Дополнительное изображение

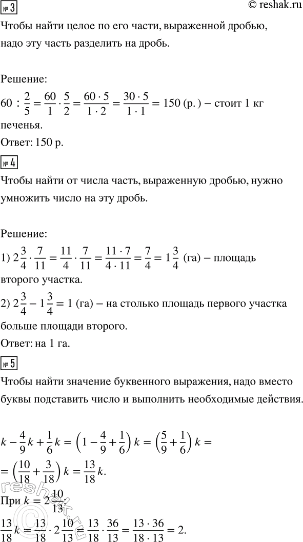
Рассмотрим вариант решения задания из учебника Крайнева, Виленкин 5 класс, Просвещение:
1. Выполните действие:
а) 5/6 · 7/9; в) 3 5/7 · 1 1/13; д) 3/8 : 9/16;
б) 11/28 · 7/33; г) 2 2/3 · 6; е) 15/16 : 5.
2. Решите уравнение x - 8/15 x = 4 1/5.
3. За 2/5 кг печенья заплатили 60 р. Сколько стоит 1 кг этого печенья?
4. Площадь одного участка 2 3/4 га, а другого 7/11 га этой площади. На сколько гектаров площадь первого участка больше площади второго?
5. Упростите выражение k - 4/9 k + 1/6 k и найдите его значение при k = 2 10/13.
*Цитирирование задания со ссылкой на учебник производится исключительно в учебных целях для лучшего понимания разбора решения задания.
*размещая тексты в комментариях ниже, вы автоматически соглашаетесь с пользовательским соглашением