Вариант 4 Контрольная работа 10 ГДЗ Контрольные Крайнева Виленкин 5 класс (Математика)

Изображение 1. Сократите дроби и запишите их в порядке убывания: а) 90/450;   б) 6/16;   в) 8/88;   г) (36 · 14)/(7 · 12).2. Выполните действия:а) 1/6 + 3/7;   б) 3/8 + 7/16; ...
Дополнительное изображение

Рассмотрим вариант решения задания из учебника Крайнева, Виленкин 5 класс, Просвещение:
1. Сократите дроби и запишите их в порядке убывания:
а) 90/450; б) 6/16; в) 8/88; г) (36 · 14)/(7 · 12).
2. Выполните действия:
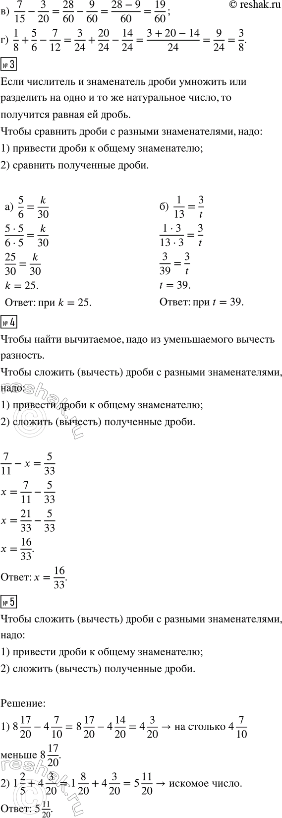
а) 1/6 + 3/7; б) 3/8 + 7/16; в) 7/15 - 3/20; г) 1/8 + 5/6 - 7/12.
3. При каких натуральных значениях букв равны дроби:
а) 5/6 и k/30; б) 1/13 и 3/t.
4. Решите уравнение 7/11 - x = 5/33.
5. Найдите число, которое на столько же больше 1 2/5, на сколько 4 7/10 меньше 8 17/20.
*Цитирирование задания со ссылкой на учебник производится исключительно в учебных целях для лучшего понимания разбора решения задания.
*размещая тексты в комментариях ниже, вы автоматически соглашаетесь с пользовательским соглашением