Вариант 1 Контрольная работа 11 ГДЗ Контрольные Крайнева Виленкин 5 класс (Математика)

Изображение 1. Выполните действие:а) 3/7 · 5/11;    в) 3 3/5 · 1 1/9;   д) 5/9 : 10/27;б) 6/25 · 5/18;   г) 1 3/7 · 14;      е) 12/13 : 6.2. Решите уравнение y - 7/12 y = 4...
Дополнительное изображение

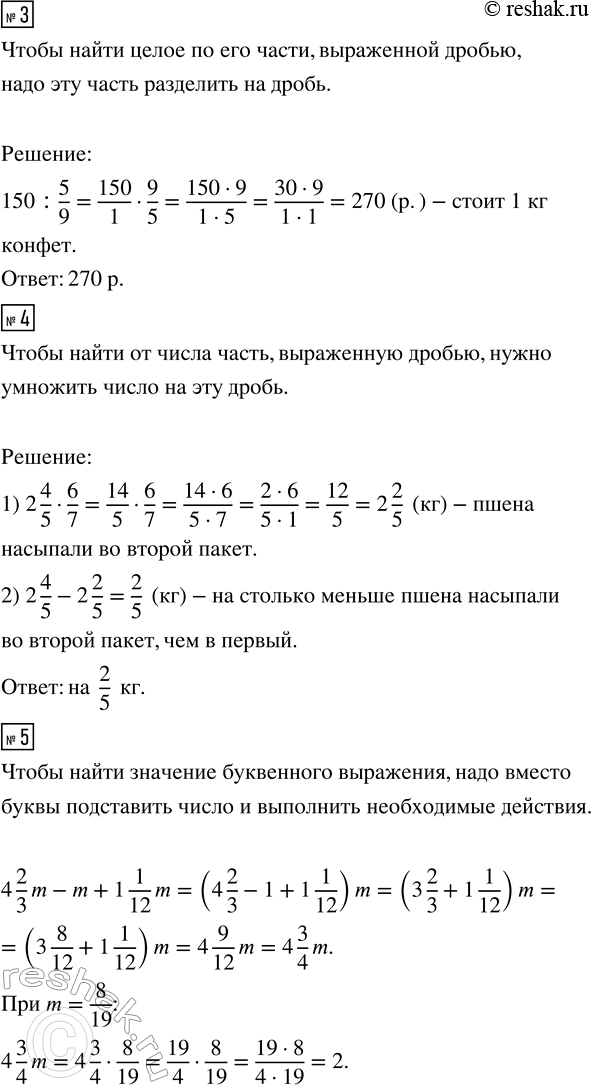
Рассмотрим вариант решения задания из учебника Крайнева, Виленкин 5 класс, Просвещение:
1. Выполните действие:
а) 3/7 · 5/11; в) 3 3/5 · 1 1/9; д) 5/9 : 10/27;
б) 6/25 · 5/18; г) 1 3/7 · 14; е) 12/13 : 6.
2. Решите уравнение y - 7/12 y = 4 1/6.
3. За 5/9 кг конфет заплатили 150 р. Сколько стоит 1 кг таких конфет?
4. В один пакет насыпали 2 4/5 кг пшена, а в другой 6/7 кг этого количества. На сколько килограммов пшена меньше насыпали во второй пакет, чем в первый?
5. Упростите выражение 4 2/3 m - m + 1 1/12 m и найдите его значение при m = 8/19.
*Цитирирование задания со ссылкой на учебник производится исключительно в учебных целях для лучшего понимания разбора решения задания.
*размещая тексты в комментариях ниже, вы автоматически соглашаетесь с пользовательским соглашением