Вариант 3 Контрольная работа 11 ГДЗ Контрольные Крайнева Виленкин 5 класс (Математика)

Изображение 1. Выполните действие:а) 2/3 · 8/13;     в) 2 5/11 · 2 4/9;   д) 6/7 : 12/35;б) 12/49 · 7/24;   г) 2 4/5 · 10;       е) 14/15 : 7.2. Решите уравнение b - 5/14 b =...
Дополнительное изображение

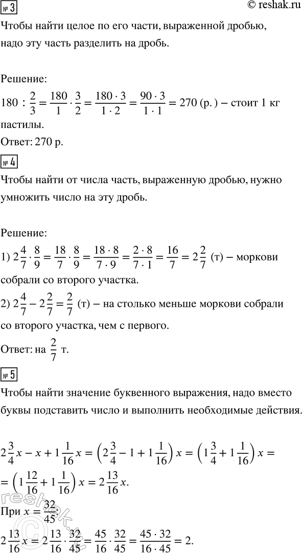
Рассмотрим вариант решения задания из учебника Крайнева, Виленкин 5 класс, Просвещение:
1. Выполните действие:
а) 2/3 · 8/13; в) 2 5/11 · 2 4/9; д) 6/7 : 12/35;
б) 12/49 · 7/24; г) 2 4/5 · 10; е) 14/15 : 7.
2. Решите уравнение b - 5/14 b = 5 1/7.
3. За 2/5 кг пастилы заплатили 180 р. Сколько стоит 1 кг этой пастилы?
4. С одного участка собрали 2 4/7 т моркови, а с другого 8/9 т этого количества. На сколько тонн моркови меньше собрали со второго участка, чем с первого?
5. Упростите выражение 2 3/4 x - x + 1 1/16 x и найдите его значение при x = 32/45.
*Цитирирование задания со ссылкой на учебник производится исключительно в учебных целях для лучшего понимания разбора решения задания.
*размещая тексты в комментариях ниже, вы автоматически соглашаетесь с пользовательским соглашением