Вариант 4 Контрольная работа 11 ГДЗ Контрольные Крайнева Виленкин 5 класс (Математика)

Изображение 1. Выполните действие:а) 5/9 · 7/8;     в) 5 5/6 · 2 4/7;   д) 4/9 : 16/45;б) 4/27 · 9/16;   г) 1 5/12 · 24;     е) 18/19 : 6.2. Решите уравнение a - 9/16 a = 5...
Дополнительное изображение

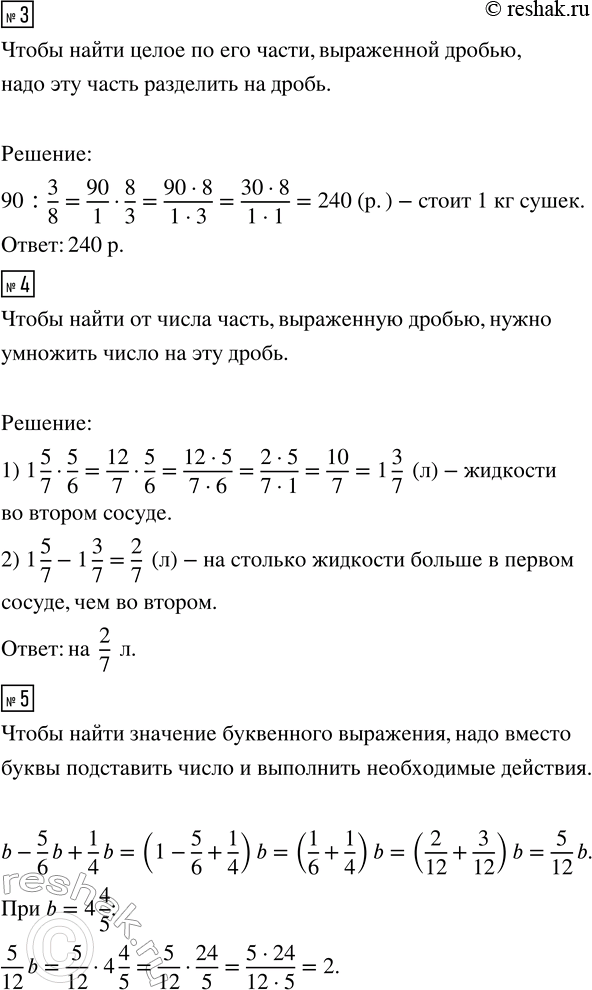
Рассмотрим вариант решения задания из учебника Крайнева, Виленкин 5 класс, Просвещение:
1. Выполните действие:
а) 5/9 · 7/8; в) 5 5/6 · 2 4/7; д) 4/9 : 16/45;
б) 4/27 · 9/16; г) 1 5/12 · 24; е) 18/19 : 6.
2. Решите уравнение a - 9/16 a = 5 1/4.
3. За 3/8 кг сушек заплатили 90 р. Сколько стоит 1 кг этих сушек?
4. В одном сосуде 1 5/7 л жидкости, а в другом 5/6 л этого количества. На сколько литров жидкости больше в первом сосуде, чем во втором?
5. Упростите выражение b - 5/6 b + 1/4 b и найдите его значение при b = 4 4/5.
*Цитирирование задания со ссылкой на учебник производится исключительно в учебных целях для лучшего понимания разбора решения задания.
*размещая тексты в комментариях ниже, вы автоматически соглашаетесь с пользовательским соглашением