Демонстрационная контрольная КР-9 ГДЗ Контрольные Крайнева Виленкин 5 класс (Математика)

Изображение 1. Выполните действия:а) 16/19 - 11/19 + 4/19; б) 6 5/13 + 2 9/13; в) 5 - 3 6/7; г) 7 2/9 - 3 4/9.2. Моторная лодка плыла по озеру с постоянной скоростью и за...
Дополнительное изображение

Рассмотрим вариант решения задания из учебника Крайнева, Виленкин 5 класс, Просвещение:
1. Выполните действия:
а) 16/19 - 11/19 + 4/19;
б) 6 5/13 + 2 9/13;
в) 5 - 3 6/7;
г) 7 2/9 - 3 4/9.
2. Моторная лодка плыла по озеру с постоянной скоростью и за 3 ч прошла 40 км. Какова скорость моторной лодки?
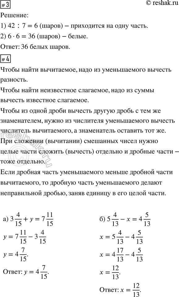
3. В коробке 42 шара. Из них 6/7 — белые. Сколько белых шаров в коробке?
4. Решите уравнение:
а) 3 4/15 + y = 7 11/15; б) 5 4/13 - x = 4 5/13.
*Цитирирование задания со ссылкой на учебник производится исключительно в учебных целях для лучшего понимания разбора решения задания.
*размещая тексты в комментариях ниже, вы автоматически соглашаетесь с пользовательским соглашением