Демонстрационная контрольная КР-13 ГДЗ Контрольные Крайнева Виленкин 5 класс (Математика)

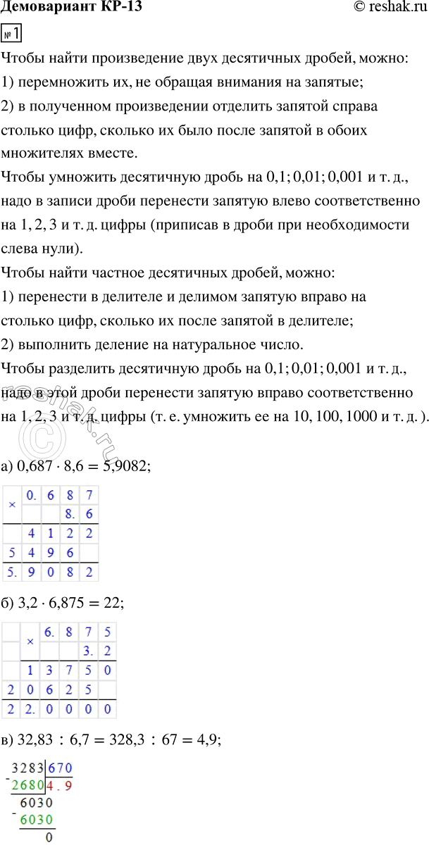
Изображение 1. Вычислите:а) 0,687 · 8,6;   в) 32,83 : 6,7;      д) 0,69 · 0,01;б) 3,2 · 6,875;   г) 0,0795 : 0,075;   е) 0,83 : 0,1.2. Решите уравнение 6х + 3,54 = 4,5.3....
Дополнительное изображение

Рассмотрим вариант решения задания из учебника Крайнева, Виленкин 5 класс, Просвещение:
1. Вычислите:
а) 0,687 · 8,6; в) 32,83 : 6,7; д) 0,69 · 0,01;
б) 3,2 · 6,875; г) 0,0795 : 0,075; е) 0,83 : 0,1.
2. Решите уравнение 6х + 3,54 = 4,5.
3. Разность чисел 0,721 и 0,679 разделили на их сумму. Найдите частное.
4. Поле площадью 3,7 га поделили на 5 участков по 0,39 га под засев бахчевыми и 7 одинаковых участков под засев корнеплодами. Какова площадь одного участка, выделенного под корнеплоды?
*Цитирирование задания со ссылкой на учебник производится исключительно в учебных целях для лучшего понимания разбора решения задания.
*размещая тексты в комментариях ниже, вы автоматически соглашаетесь с пользовательским соглашением