Демонстрационная контрольная КР-11 ГДЗ Контрольные Крайнева Виленкин 5 класс (Математика)

Изображение 1. Выполните действие:а) 4/9 · 5/7;     в) 4 1/5 · 3 4/7;   д) 4/11 : 8/33;б) 8/15 · 3/32;   г) 2 6/11 · 22;     е) 15/17 : 5.2. Решите уравнение c - 3/8 c = 11...
Дополнительное изображение

Рассмотрим вариант решения задания из учебника Крайнева, Виленкин 5 класс, Просвещение:
1. Выполните действие:
а) 4/9 · 5/7; в) 4 1/5 · 3 4/7; д) 4/11 : 8/33;
б) 8/15 · 3/32; г) 2 6/11 · 22; е) 15/17 : 5.
2. Решите уравнение c - 3/8 c = 11 1/4.
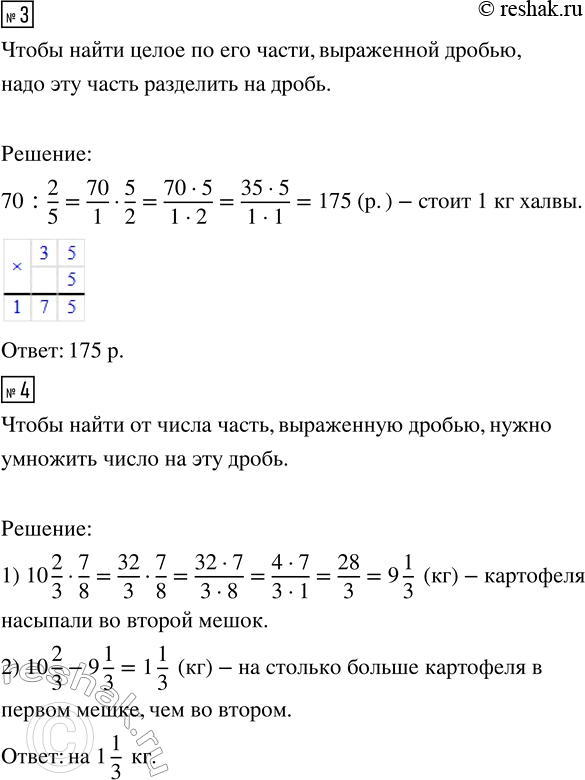
3. За 2/5 кг халвы заплатили 70 р. Сколько стоит 1 кг этой халвы?
4. В один мешок насыпали 10 2/3 кг картофеля, а в другой 7/8 этого количества. На сколько больше картофеля в первом мешке, чем во втором?
*Цитирирование задания со ссылкой на учебник производится исключительно в учебных целях для лучшего понимания разбора решения задания.
*размещая тексты в комментариях ниже, вы автоматически соглашаетесь с пользовательским соглашением