Демонстрационная контрольная КР-8 ГДЗ Контрольные Крайнева Виленкин 5 класс (Математика)

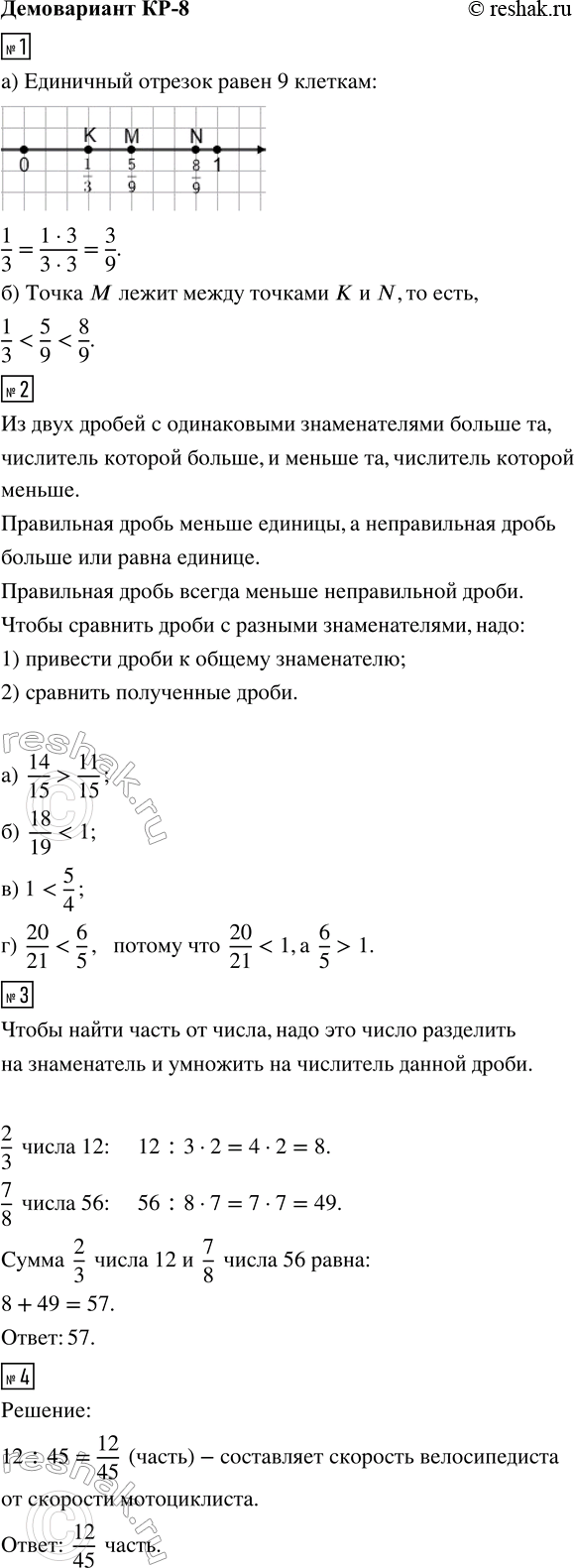
Изображение 1. Примите за единичный отрезок длину 9 клеток тетради.а) Отметьте на координатной прямой точки M(5/9); N(8/9); K(1/3).б) Укажите, какая точка лежит между двумя...

Рассмотрим вариант решения задания из учебника Крайнева, Виленкин 5 класс, Просвещение:
1. Примите за единичный отрезок длину 9 клеток тетради.
а) Отметьте на координатной прямой точки M(5/9); N(8/9); K(1/3).
б) Укажите, какая точка лежит между двумя другими.
2. Сравните числа:
а) 14/15 и 11/15; б) 18/19 и 1; в) 1 и 5/4; г) 20/21 и 6/5.
3. Найдите сумму 2/3 числа 12 и 7/8 числа 56.
4. Скорость движения велосипедиста равна 12 км/ч, а скорость движения мотоциклиста — 45 км/ч. Найдите, какую часть скорость велосипедиста составляет от скорости мотоциклиста.
*Цитирирование задания со ссылкой на учебник производится исключительно в учебных целях для лучшего понимания разбора решения задания.
*размещая тексты в комментариях ниже, вы автоматически соглашаетесь с пользовательским соглашением