Демонстрационная контрольная КР-5 ГДЗ Контрольные Крайнева Виленкин 5 класс (Математика)

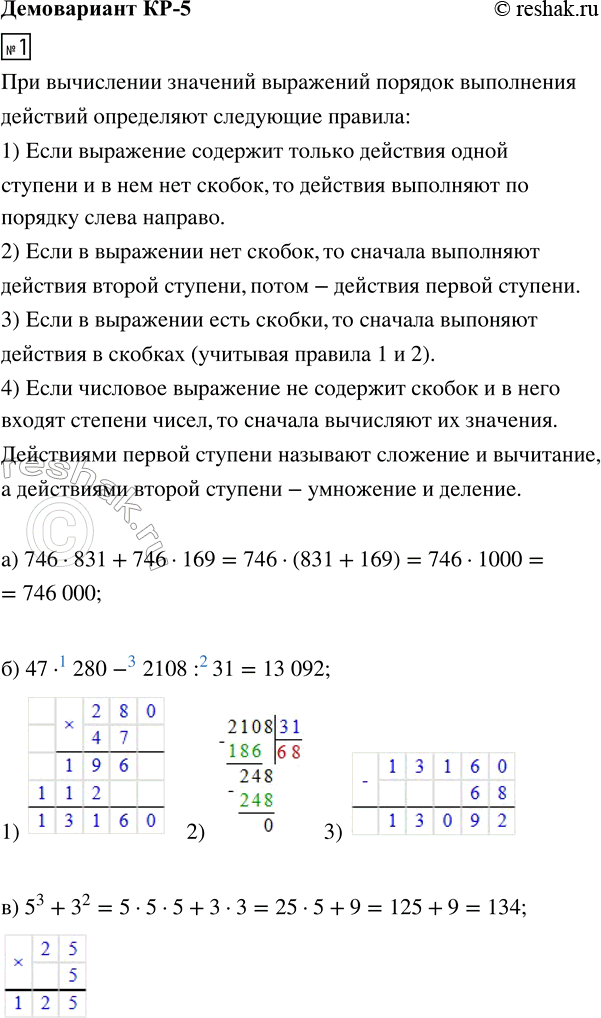
Изображение 1.  Найдите значение выражения:а) 746 · 831 + 746 · 169; б) 47 · 280 - 2108 : 31;в) 5^3 + 3^2.2. Решите уравнение:а) 3х + 14 = 161;б) 78 = 7х - х.3....
Дополнительное изображение

Рассмотрим вариант решения задания из учебника Крайнева, Виленкин 5 класс, Просвещение:
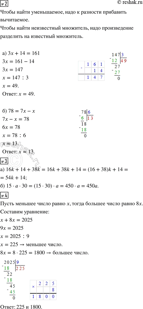
1. Найдите значение выражения:
а) 746 · 831 + 746 · 169;
б) 47 · 280 - 2108 : 31;
в) 5^3 + 3^2.
2. Решите уравнение:
а) 3х + 14 = 161;
б) 78 = 7х - х.
3. Упростите выражение:
а) 16k + 14 + 38k;
б) 15 · а · 30.
4. Решите задачу с помощью уравнения: «Сумма двух чисел равна 2025, и одно из них в 8 раз больше другого. Найдите эти числа».
*Цитирирование задания со ссылкой на учебник производится исключительно в учебных целях для лучшего понимания разбора решения задания.
*размещая тексты в комментариях ниже, вы автоматически соглашаетесь с пользовательским соглашением