Демонстрационная контрольная КР-3 ГДЗ Контрольные Крайнева Виленкин 5 класс (Математика)

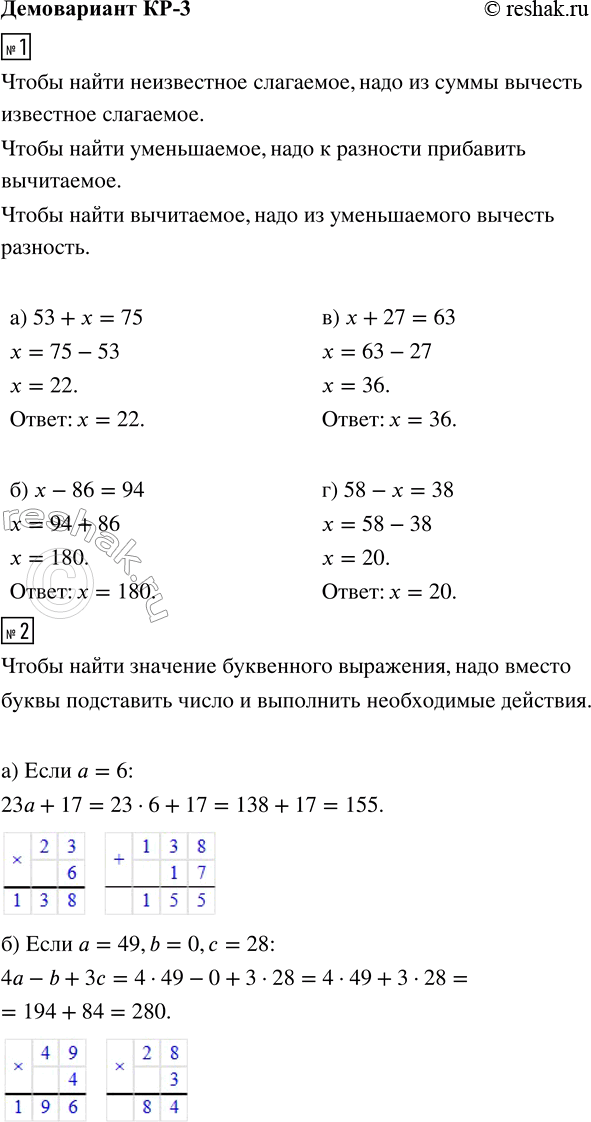
Изображение 1. Решите уравнение:а) 53 + х = 75;   в) х + 27 = 63;б) х - 86 = 94;   г) 58 - х = 38.2. Найдите значение выражения:а) 23а + 17, если а = 6;б) 4а - b + 3с,...
Дополнительное изображение

Рассмотрим вариант решения задания из учебника Крайнева, Виленкин 5 класс, Просвещение:
1. Решите уравнение:
а) 53 + х = 75; в) х + 27 = 63;
б) х - 86 = 94; г) 58 - х = 38.
2. Найдите значение выражения:
а) 23а + 17, если а = 6;
б) 4а - b + 3с, если а = 49, b = 0, с = 28.
3. Вычислите, выбирая удобный порядок действий:
а) 8378 + 4549 + 451; б) (783 + 528) - 183.
4. Ученик задумал число. Если к этому числу прибавить 56, а к полученной сумме прибавить 19, то получится 83.
а) Какое число было задумано?
б) Напишите, как изменится сумма, если одно слагаемое увеличить на 11, а второе — на 6.
*Цитирирование задания со ссылкой на учебник производится исключительно в учебных целях для лучшего понимания разбора решения задания.
*размещая тексты в комментариях ниже, вы автоматически соглашаетесь с пользовательским соглашением