Демонстрационная контрольная КР-12 ГДЗ Контрольные Крайнева Виленкин 5 класс (Математика)

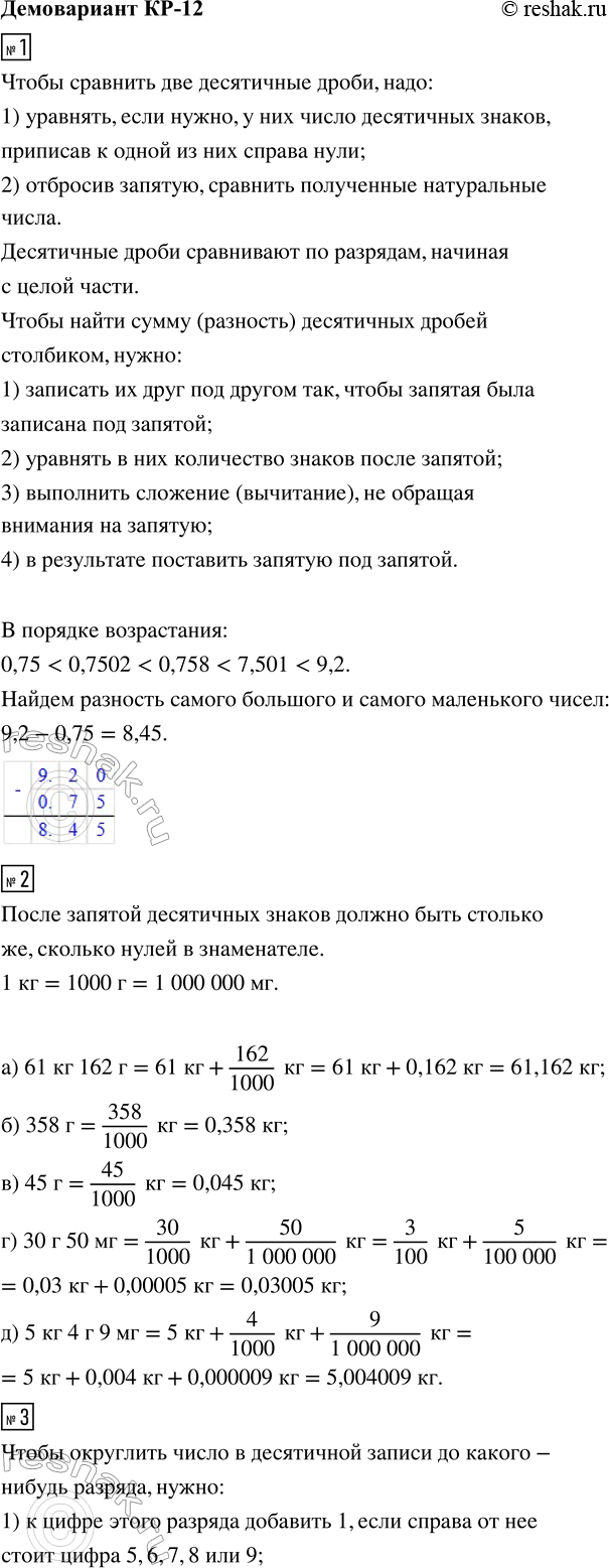
Изображение 1. Найдите разность самого большого и самого маленького чисел: 0,758; 0,75; 9,2; 0,7502; 7,501.Запишите данные числа в порядке возрастания.2. Выразите в...
Дополнительное изображение

Рассмотрим вариант решения задания из учебника Крайнева, Виленкин 5 класс, Просвещение:
1. Найдите разность самого большого и самого маленького чисел: 0,758; 0,75; 9,2; 0,7502; 7,501.
Запишите данные числа в порядке возрастания.
2. Выразите в килограммах:
а) 61 кг 162 г; г) 30 г 50 мг;
б) 358 г; д) 5 кг 4 г 9 мг.
в) 45 г;
3. Округлите каждое из чисел 0,0516; 6,9879; 11,3124:
а) до десятых; б) до сотых; в) до тысячных.
4. Выполните действия:
а) 44,5 - 6,013; г) 9 - 3,08;
б) 2,643 + 0,598; д) 12 - 1,63.
в) 0,1509 + 0,0836;
*Цитирирование задания со ссылкой на учебник производится исключительно в учебных целях для лучшего понимания разбора решения задания.
*размещая тексты в комментариях ниже, вы автоматически соглашаетесь с пользовательским соглашением