Демонстрационная контрольная КР-4 ГДЗ Контрольные Крайнева Виленкин 5 класс (Математика)

Изображение 1. Найдите значение выражения:а) 56 · 173;     в) 603 · 509;б) 3800 · 140;   г) 26 565 : 115.2. Решите уравнение:а) 12 · х = 156;   в) х : 21 = 14;б) 153 : х =...
Дополнительное изображение

Рассмотрим вариант решения задания из учебника Крайнева, Виленкин 5 класс, Просвещение:
1. Найдите значение выражения:
а) 56 · 173; в) 603 · 509;
б) 3800 · 140; г) 26 565 : 115.
2. Решите уравнение:
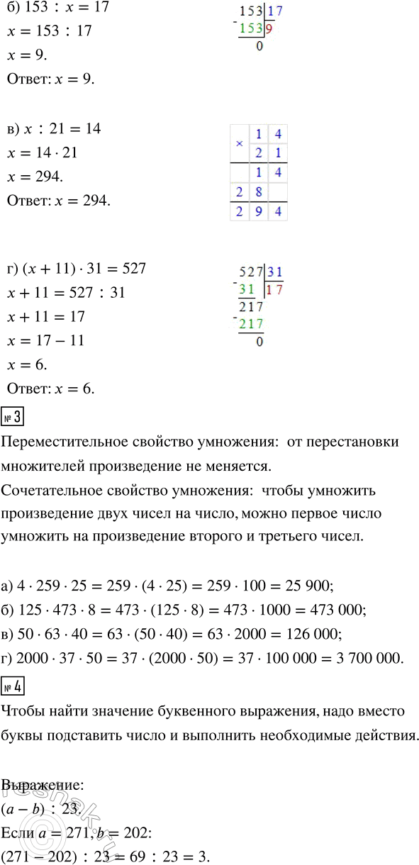
а) 12 · х = 156; в) х : 21 = 14;
б) 153 : х = 17; г) (х + 11) · 31 = 527.
3. Вычислите, выбирая удобный способ:
а) 4 · 259 · 25; в) 50 · 63 · 40;
б) 125 · 473 · 8; г) 2000 · 37 · 50.
4. Запишите выражение: частное от деления разности а и b на 23. Найдите значение полученного выражения, если а = 271, b = 202.
*Цитирирование задания со ссылкой на учебник производится исключительно в учебных целях для лучшего понимания разбора решения задания.
*размещая тексты в комментариях ниже, вы автоматически соглашаетесь с пользовательским соглашением