Демонстрационная контрольная КР-7 ГДЗ Контрольные Крайнева Виленкин 5 класс (Математика)

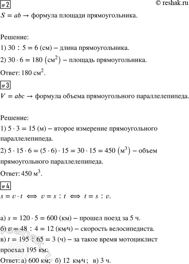
Изображение 1. Найдите значение выражения:а) (5^3 + 13^2) : 21;   б) 180 : 12 · 15.2. Ширина прямоугольника равна 30 см, а длина — в 5 раз меньше. Найдите площадь...
Дополнительное изображение

Рассмотрим вариант решения задания из учебника Крайнева, Виленкин 5 класс, Просвещение:
1. Найдите значение выражения:
а) (5^3 + 13^2) : 21; б) 180 : 12 · 15.
2. Ширина прямоугольника равна 30 см, а длина — в 5 раз меньше. Найдите площадь прямоугольника.
3. Найдите объём прямоугольного параллелепипеда, если одно измерение у него равно 5 см, другое — в 3 раза больше, а третье равно 6 см.
4. Используя формулу пути s = v · t, найдите:
а) путь, пройденный поездом за 5 ч, если его скорость 120 км/ч;
б) скорость движения велосипедиста, за 4 ч проехавшего 48 км;
в) время, за которое мотоциклист со скоростью 65 км/ч проехал 195 км.
*Цитирирование задания со ссылкой на учебник производится исключительно в учебных целях для лучшего понимания разбора решения задания.
*размещая тексты в комментариях ниже, вы автоматически соглашаетесь с пользовательским соглашением