Упр.837 ГДЗ Мерзляк Полонский 5 класс (Математика)
Решение #1 (Учебник 2024)
Решение #2 (Учебник 2019)
Решение #3 (Учебник 2019)

Рассмотрим вариант решения задания из учебника Мерзляк, Полонский, Якир 5 класс, Просвещение:
В саду росло 56 деревьев, из них 23 — яблони. Какую часть деревьев составляли яблони?
Какие цифры можно поставить вместо звёздочек, чтобы образовалось верное неравенство (в правой и левой частях неравенства звёздочкой обозначена одна и та же цифра):
1) 0,*2 > 0,4*; 4) 0,6* > 0,7*;
2) 2,5* < 2,*6; 5) 0,*6 < 0,6*;
3) 0,7*5 < 0,*69; 6) 0,*6 > 0,6*?
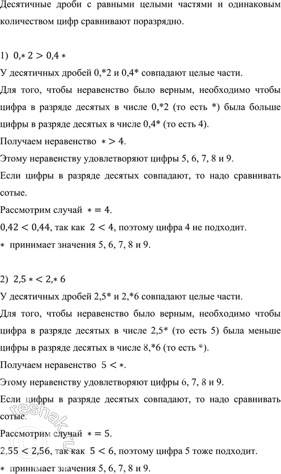
Десятичные дроби с равными целыми частями и одинаковым количеством цифр сравнивают поразрядно.
1) 0,*2>0,4*
У десятичных дробей 0,*2 и 0,4* совпадают целые части.
Для того, чтобы неравенство было верным, необходимо чтобы цифра в разряде десятых в числе 0,*2 (то есть *) была больше цифры в разряде десятых в числе 0,4* (то есть 4).
Получаем неравенство * >4.
Этому неравенству удовлетворяют цифры 5, 6, 7, 8 и 9.
Если цифры в разряде десятых совпадают, то надо сравнивать сотые.
Рассмотрим случай * =4.
0,42<0,44, так как 2<4, поэтому цифра 4 не подходит.
* принимает значения 5, 6, 7, 8 и 9.
2) 2,5* <2,*6
У десятичных дробей 2,5* и 2,*6 совпадают целые части.
Для того, чтобы неравенство было верным, необходимо чтобы цифра в разряде десятых в числе 2,5* (то есть 5) была меньше цифры в разряде десятых в числе 8,*6 (то есть *).
Получаем неравенство 5< *.
Этому неравенству удовлетворяют цифры 6, 7, 8 и 9.
Если цифры в разряде десятых совпадают, то надо сравнивать сотые.
Рассмотрим случай * =5.
2,55<2,56, так как 5<6, поэтому цифра 5 тоже подходит.
* принимает значения 5, 6, 7, 8 и 9.
3) 0,7*5<0,*69
У десятичных дробей 0,7*5 и 0,*69 совпадают целые части.
Для того, чтобы неравенство было верным, необходимо чтобы цифра в разряде десятых в числе 0,7*5 (то есть 7) была меньше цифры в разряде десятых в числе 0,*69 (то есть *).
Получаем неравенство 7< *.
Этому неравенству удовлетворяют цифры 8 и 9.
Если цифры в разряде десятых совпадают, то надо сравнивать сотые.
Рассмотрим случай * =7.
0,775>0,769, так как 7>6, поэтому цифра 7 не подходит.
* принимает значения 8 и 9.
4) 0,6* <0,7*
У десятичных дробей 0,6* и 0,7* совпадают целые части.
6<7, поэтому 0,6* <0,7* при любых значениях *.
Подходящих цифр нет.
5) 0,*6<0,6*
У десятичных дробей 0,*6 и 0,6* совпадают целые части.
Для того, чтобы неравенство было верным, необходимо чтобы цифра в разряде десятых в числе 0,*6 (то есть *) была меньше цифры в разряде десятых в числе 0,6* (то есть 6).
Получаем неравенство * <6.
Этому неравенству удовлетворяют цифры 0, 1, 2, 3, 4 и 5.
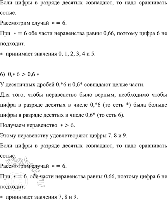
Если цифры в разряде десятых совпадают, то надо сравнивать сотые.
Рассмотрим случай * =6.
При * =6 обе части неравенства равны 0,66, поэтому цифра 6 не подходит.
* принимает значения 0, 1, 2, 3, 4 и 5.
6) 0,*6>0,6*
У десятичных дробей 0,*6 и 0,6* совпадают целые части.
Для того, чтобы неравенство было верным, необходимо чтобы цифра в разряде десятых в числе 0,*6 (то есть *) была больше цифры в разряде десятых в числе 0,6* (то есть 6).
Получаем неравенство * >6.
Этому неравенству удовлетворяют цифры 7, 8 и 9.
Если цифры в разряде десятых совпадают, то надо сравнивать сотые.
Рассмотрим случай * =6.
При * =6 обе части неравенства равны 0,66, поэтому цифра 6 не подходит.
* принимает значения 7, 8 и 9.
Похожие решебники
Популярные решебники 5 класс Все решебники
*размещая тексты в комментариях ниже, вы автоматически соглашаетесь с пользовательским соглашением