Упр.777 ГДЗ Мерзляк Полонский 5 класс (Математика)
Решение #1 (Учебник 2024)
Решение #2 (Учебник 2024)
Решение #3 (Учебник 2019)
Решение #4 (Учебник 2019)

Рассмотрим вариант решения задания из учебника Мерзляк, Полонский, Якир 5 класс, Просвещение:
Вычислите площадь поверхности и сумму длин всех рёбер куба (рис. 171), ребро которого равно 5 см.
Длины трёх рёбер прямоугольного параллелепипеда, имеющих общую вершину, называют измерениями прямоугольного параллелепипеда.
Прямоугольный параллелепипед, у которого все измерения равны, называют кубом.
Поверхность куба состоит из шести равных квадратов.
Так как куб – это частный случай прямоугольного параллелепипеда, а площадью поверхности параллелепипеда называют сумму площадей всех его граней, то площадь поверхности куба можно найти, умножив 6 (число граней) на площадь грани, которая равна произведению стороны квадрата на саму себя, то есть 5•5.
Тогда имеем, что площадь поверхности куба равна:
6•(5•5)=6•25=150 (см^2).
Так как у куба все измерения равны, то есть все рёбра куба равны друг другу, значит, чтобы найти сумму их длин, необходимо умножить длину ребра на число рёбер (а у куба, как у частного случая параллелепипеда, их 12), то есть имеем:
12•5=60 (см) – сумма длин рёбер куба.
Ответ: 60 см и 150 см^2.
Вычислите:
1) 6 4/9 + 3 5/9;
2) 10 11/19 + 5 14/19;
3) 2 3/13 + 2 11/13;
4) 1 5/8 + 3 7/8;
5) 1 - 3/11;
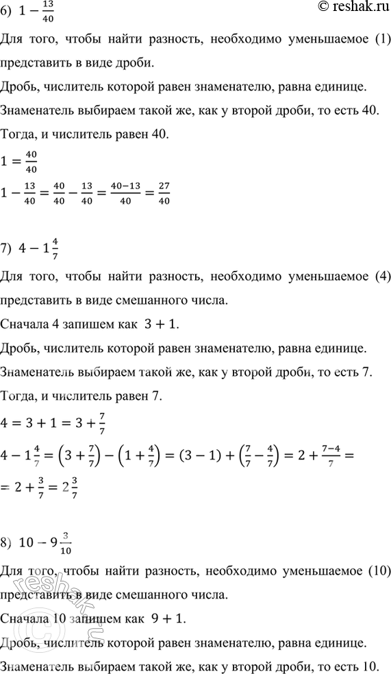
6) 1 - 13/40;
7) 4 - 1 4/7;
8) 10 - 9 3/10;
9) 5 2/7 - 2 5/7;
10) 14 6/20 - 8 12/20;
11) 8 3/14 - 5 9/14;
12) 7 10/21 - 4 16/21;
13) 14 8/31 - 6 8/31;
14) (12 5/22 + 7 17/22) - (13 7/23 - 9 15/23).
Для того, чтобы сложить два смешанных числа, необходимо отдельно сложить их целые и дробные части.
Для того, чтобы найти разность двух смешанных чисел, надо из целой и дробной частей уменьшаемого вычесть соответственно целую и дробную части вычитаемого.
Дробь, у которой числитель меньше знаменателя, называют правильной.
Дробь, у которой числитель больше знаменателя или равен ему, называют неправильной.
1) 6 4/9+3 5/9=6+4/9+3+5/9=(6+3)+(4/9+5/9)=9+(4+5)/9=
=9+9/9=9+1=10
Дробь, числитель которой равен знаменателю, равна единице (9/9=1).
2) 10 11/19+5 14/19=10+11/19+5+14/19=(10+5)+(11/19+14/19)=
=15+(11+14)/19=15+25/19
25/19 - неправильная дробь.
Необходимо выделить целую и дробную части.
25=1•19+6
25/19=1 6/19=1+6/19
Тогда, 15+25/19=15+1+6/19=16+6/19=16 6/19
3) 2 3/13+2 11/13=2+3/13+2+11/13=(2+2)+(3/13+11/13)=
=4+(3+11)/13=4+14/13
14/13 - неправильная дробь.
Необходимо выделить целую и дробную части.
14=1•13+1
14/13=1 1/13=1+1/13
Тогда, 4+14/13=4+1+1/13=5+1/13=5 1/13
4) 1 5/8+3 7/8=1+5/8+3+7/8=(1+3)+(5/8+7/8)=
=4+(5+7)/8=4+12/8
12/8 - неправильная дробь.
Необходимо выделить целую и дробную части.
12=1•8+4
12/8=1 4/8=1+4/8
Тогда, 4+12/8=4+1+4/8=5+4/8=5 4/8
5) 1-3/11
Для того, чтобы найти разность, необходимо уменьшаемое (1) представить в виде дроби.
Дробь, числитель которой равен знаменателю, равна единице.
Знаменатель выбираем такой же, как у второй дроби, то есть 11.
Тогда, и числитель равен 11.
1=11/11
1-3/11=11/11-3/11=(11-3)/11=8/11
6) 1-13/40
Для того, чтобы найти разность, необходимо уменьшаемое (1) представить в виде дроби.
Дробь, числитель которой равен знаменателю, равна единице.
Знаменатель выбираем такой же, как у второй дроби, то есть 40.
Тогда, и числитель равен 40.
1=40/40
1-13/40=40/40-13/40=(40-13)/40=27/40
7) 4-1 4/7
Для того, чтобы найти разность, необходимо уменьшаемое (4) представить в виде смешанного числа.
Сначала 4 запишем как 3+1.
Дробь, числитель которой равен знаменателю, равна единице.
Знаменатель выбираем такой же, как у второй дроби, то есть 7.
Тогда, и числитель равен 7.
4=3+1=3+7/7
4-1 4/7=(3+7/7)-(1+4/7)=(3-1)+(7/7-4/7)=2+(7-4)/7=
=2+3/7=2 3/7
8) 10-9 3/10
Для того, чтобы найти разность, необходимо уменьшаемое (10) представить в виде смешанного числа.
Сначала 10 запишем как 9+1.
Дробь, числитель которой равен знаменателю, равна единице.
Знаменатель выбираем такой же, как у второй дроби, то есть 10.
Тогда, и числитель равен 10.
10=9+1=9+10/10
10-9 3/10=(9+10/10)-(9+3/10)=(9-9)+(10/10-3/10)=
=0+(10-3)/10=7/10
9) 5 2/7-2 5/7
Числитель уменьшаемого меньше числителя вычитаемого (2<5)
Уменьшаемое необходимо преобразовать так, чтобы числитель его дроби стал больше 5.
Сначала целую часть уменьшаемого (5) запишем как 4+1.
5 2/7=4+1+2/7
Преобразуем единицу в дробь.
Дробь, числитель которой равен знаменателю, равна единице.
Знаменатель выбираем такой же, то есть 7.
Тогда, и числитель равен 7.
5 2/7=4+1+2/7=4+7/7+2/7=4+(7+2)/7=4+9/7
5 2/7-2 5/7=(4+9/7)-(2+5/7)=(4-2)+(9/7-5/7)=2+(9-5)/7=
=2+4/7=2 4/7
10) 14 6/20-8 12/20
Числитель уменьшаемого меньше числителя вычитаемого
(6<12).
Уменьшаемое необходимо преобразовать так, чтобы числитель его дроби стал больше 12.
Сначала целую часть уменьшаемого (14) запишем как 13+1.
14 6/20=13+1+6/20
Преобразуем единицу в дробь.
Дробь, числитель которой равен знаменателю, равна единице.
Знаменатель выбираем такой же, то есть 20.
Тогда, и числитель равен 20.
14 6/20=13+1+6/20=13+20/20+6/20=13+(20+6)/20=13+26/20
14 6/20-8 12/20=(13+26/20)-(8+12/20)=(13-8)+(26/20-12/20)=
=5+(26-12)/20=5+14/20=5 14/20
11) 8 3/14-5 9/14
Числитель уменьшаемого меньше числителя вычитаемого (3<9)
Уменьшаемое необходимо преобразовать так, чтобы числитель его дроби стал больше 9.
Сначала целую часть уменьшаемого (8) запишем как 7+1.
8 3/14=7+1+3/14
Преобразуем единицу в дробь.
Дробь, числитель которой равен знаменателю, равна единице.
Знаменатель выбираем такой же, то есть 14.
Тогда, и числитель равен 14.
8 3/14=7+1+3/14=7+14/14+3/14=7+(14+3)/14=7+17/14
8 3/14-5 9/14=(7+17/14)-(5+9/14)=(7-5)+(17/14-9/14)=
=2+(17-9)/14=2+8/14=2 8/14
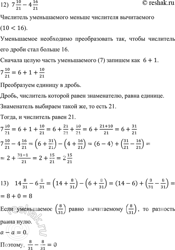
12) 7 10/21-4 16/21
Числитель уменьшаемого меньше числителя вычитаемого
(10<16).
Уменьшаемое необходимо преобразовать так, чтобы числитель его дроби стал больше 16.
Сначала целую часть уменьшаемого (7) запишем как 6+1.
7 10/21=6+1+10/21
Преобразуем единицу в дробь.
Дробь, числитель которой равен знаменателю, равна единице.
Знаменатель выбираем такой же, то есть 21.
Тогда, и числитель равен 21.
7 10/21=6+1+10/21=6+21/21+10/21=6+(21+10)/21=6+31/21
7 10/21-4 16/21=(6+31/21)-(4+16/21)=(6-4)+(31/21-16/21)=
=2+(31-16)/21=2+15/21=2 15/21
13) 14 8/31-6 8/31=(14+8/31)-(6+8/31)=(14-6)+(8/31-8/31)==8+0=8
Если уменьшаемое (8/31) равно вычитаемому (8/31), то разность равна нулю.
a-a=0.
Поэтому, 8/31-8/31=0
14) (12 5/22+7 17/22)-(13 7/23-9 15/23)
Найдём значение в первых скобках.
(12 5/22+7 17/22)-(13 7/23-9 15/23)=
=((12+5/22)+(7+17/22))-(13 7/23-9 15/23)=
=((12+7)+(5/22+17/22))-(13 7/23-9 15/23)=
=(19+(5+17)/22)-(13 7/23-9 15/23)=(19+22/22)-(13 7/23-9 15/23)
Дробь, числитель которой равен знаменателю (22/22), равна единице.
(19+22/22)-(13 7/23-9 15/23)=(19+1)-(13 7/23-9 15/23)=
=20-(13 7/23-9 15/23)
Найдём значение во вторых скобках.
Числитель уменьшаемого меньше числителя вычитаемого
(7<15).
Уменьшаемое необходимо преобразовать так, чтобы числитель его дроби стал больше 15.
Сначала целую часть уменьшаемого (13) запишем как 12+1.
13 7/23=12+1+7/23
Преобразуем единицу в дробь.
Дробь, числитель которой равен знаменателю, равна единице.
Знаменатель выбираем такой же, то есть 23.
Тогда, и числитель равен 23.
13 7/23=12+1+7/23=12+23/23+7/23=12+(23+7)/23=12+30/23
20-(13 7/23-9 15/23)=20-((12+30/23)-(9+15/23))=
=20-((12-9)+(30/23-15/23))=20-(3+(30-15)/23)=
=20-(3+15/23)
Для того, чтобы найти разность, необходимо уменьшаемое (20) представить в виде смешанного числа.
Сначала 20 запишем как 19+1.
Дробь, числитель которой равен знаменателю, равна единице.
Знаменатель выбираем такой же, как у второй дроби, то есть 23.
Тогда, и числитель равен 23.
20-(3+15/23)=(19+1)-(3+15/23)=(19+23/23)-(3+15/23)=
=(19-3)+(23/23-15/23)=16+(23-15)/23=16+8/23=16 8/23
Можно находить значения в обоих скобках одновременно.
Похожие решебники
Популярные решебники 5 класс Все решебники
*размещая тексты в комментариях ниже, вы автоматически соглашаетесь с пользовательским соглашением