Упр.774 ГДЗ Мерзляк Полонский 5 класс (Математика)
Решение #1 (Учебник 2024)
Решение #2 (Учебник 2019)

Рассмотрим вариант решения задания из учебника Мерзляк, Полонский, Якир 5 класс, Просвещение:
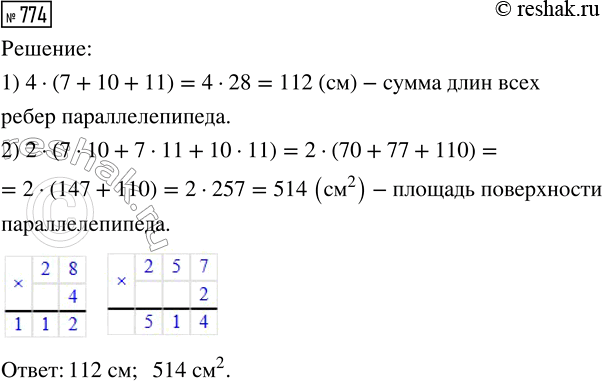
Найдите сумму длин всех рёбер и площадь поверхности прямоугольного параллелепипеда, измерения которого равны 7 см, 10 см и 11 см.
Запишите число в виде неправильной дроби:
1) 4 3/4; 2) 9 6/11; 3) 3 9/17; 4) 12 5/6; 5) 13 49/100; 6) 8 3/16.
Похожие решебники
Популярные решебники 5 класс Все решебники
*размещая тексты в комментариях ниже, вы автоматически соглашаетесь с пользовательским соглашением