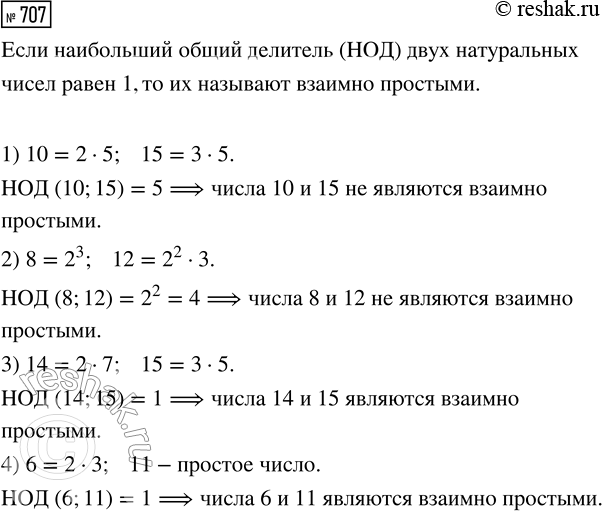
Упр.707 ГДЗ Мерзляк Полонский 5 класс (Математика)
Решение #1 (Учебник 2024)
Решение #2 (Учебник 2019)
Решение #3 (Учебник 2019)

Рассмотрим вариант решения задания из учебника Мерзляк, Полонский, Якир 5 класс, Просвещение:
Являются ли взаимно простыми числа:
1) 10 и 15; 2) 8 и 12; 3) 14 и 15; 4) 6 и 11?
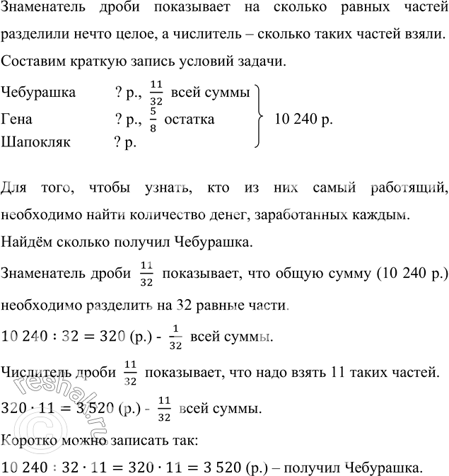
Чебурашка, крокодил Гена и Шапокляк поехали в Астрахань на уборку арбузов. Вместе они заработали 10 240 р. и разделили их в соответствии с тем, кто как работал. Чебурашка получил 11/32 заработанных денег, крокодил Гена — 5/8 остатка. Кто из этой компании самый работящий?
Знаменатель дроби показывает на сколько равных частей разделили нечто целое, а числитель – сколько таких частей взяли.
Составим краткую запись условий задачи.
Чебурашка ? р., 11/32 всей суммы
Гена ? р., 5/8 остатка 10 240 р.
Шапокляк ? р.
Для того, чтобы узнать, кто из них самый работящий, необходимо найти количество денег, заработанных каждым.
Найдём сколько получил Чебурашка.
Знаменатель дроби 11/32 показывает, что общую сумму (10 240 р.) необходимо разделить на 32 равные части.
10 240:32=320 (р.) - 1/32 всей суммы.
Числитель дроби 11/32 показывает, что надо взять 11 таких частей.
320•11=3 520 (р.) - 11/32 всей суммы.
Коротко можно записать так:
10 240:32•11=320•11=3 520 (р.) – получил Чебурашка.
Всего вместе друзья заработали 10 240 р.
Значит, остаток Гены и Шапокляк вместе составляет:
10 240-3 520=6 720 (р.) – получили Гена и Шапокляк вместе.
Крокодил Гена получил 5/8 остатка.
Дробь 5/8 показывает, что остаток денег необходимо разделить на 8 равных частей и взять 5 таких частей.
То есть крокодил Гена получил:
6 720:8•5=840•5=4 200 (р.) – получил крокодил Гена.
Так как крокодилу Гене и Шапокляк вместе досталось 6 720 р., и из них 4 200 рублей получил Гена, то Шапокляк получила:
6 720-4 200=2 520 (р.) – получила Шапокляк.
Итак, так как заработок разделили в соответствии с тем, кто как работал, получаем, что крокодил Гена из этой компании самый работящий, так как он получил больше всего денег.
2 520<3 520<4 200.
Ответ: крокодил Гена из этой компании самый работящий.
Похожие решебники
Популярные решебники 5 класс Все решебники
*К сожалению, временные проблемы с публикацией комментариев с мобильных устройств.