Упр.706 ГДЗ Мерзляк Полонский 5 класс (Математика)
Решение #1 (Учебник 2024)
Решение #2 (Учебник 2019)
Решение #3 (Учебник 2019)

Рассмотрим вариант решения задания из учебника Мерзляк, Полонский, Якир 5 класс, Просвещение:
Найдите наибольший общий делитель чисел:
1) 16 и 24; 3) 10 и 15; 5) 21 и 49;
2) 15 и 60; 4) 45 и 56; 6) 12, 18 и 24.
Фермеры Иван, Пётр и Семён вырастили вместе 612 т ячменя и поделили урожай между собой. Ивану досталось 5/17 всего урожая, Петру — 9/16 остатка. Сколько тонн ячменя получил Семён?
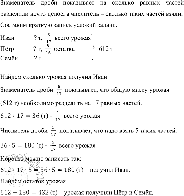
Знаменатель дроби показывает на сколько равных частей разделили нечто целое, а числитель – сколько таких частей взяли.
Составим краткую запись условий задачи.
Иван ? т, 5/17 всего урожая
Пётр ? т, 9/16 остатка 612 т
Семён ? т
Найдём сколько урожая получил Иван.
Знаменатель дроби 5/17 показывает, что общую массу урожая
(612 т) необходимо разделить на 17 равных частей.
612:17=36 (т) - 1/17 всего урожая.
Числитель дроби 5/17 показывает, что надо взять 5 таких частей.
36•5=180 (т) - 5/17 всего урожая.
Коротко можно записать так:
612:17•5=36•5=180 (т) – получил Иван.
Найдём остаток урожая
612-180=432 (т) – урожая получили Пётр и Семён.
Найдём сколько урожая получил Пётр.
Знаменатель дроби 9/16 показывает, что массу остатка (432 т) надо разделить на 16.
432:16=27 (т) - 1/16 остатка.
Числитель дроби 9/16 показывает, что надо взять 9 таких частей.
27•9=243 (т) - 9/16 остатка.
Коротко можно записать так:
432:16•9=27•9=243 (т) – получил Пётр.
Если вычесть массу ячменя, которую получил Пётр (243 т), из массы ячменя, которую получили Пётр и Семён вместе (432 т), получится масса ячменя, которую получил Семён.
432-243=189 (т) – ячменя получил Семён.
Ответ: 189 т.
Похожие решебники
Популярные решебники 5 класс Все решебники
*К сожалению, временные проблемы с публикацией комментариев с мобильных устройств.