Упр.694 ГДЗ Мерзляк Полонский 7 класс (Алгебра)
Решение #1 (Учебник 2025)
Решение #2 (Учебник 2021)
Решение #3 (Учебник 2021)

Рассмотрим вариант решения задания из учебника Мерзляк, Полонская, Якир 7 класс, Вентана-Граф:
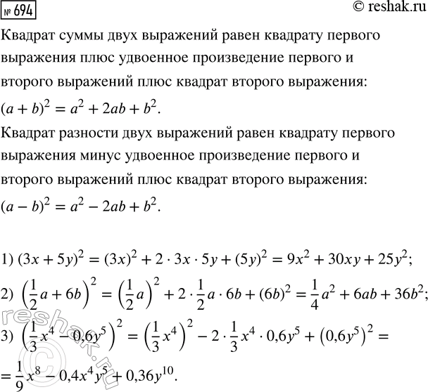
Завершите возведение двучлена в квадрат:
1) (3x + 5y)^2;
2) (1/2 a + 6b)^2;
3) (1/3 x^4 - 0,6y^5)^2.
Можно ли утверждать, что если сумма двух натуральных чисел делится нацело на некоторое натуральное число, то на это число делится нацело:
1) разность их квадратов;
2) сумма их квадратов;
3) сумма их кубов?
Похожие решебники
Популярные решебники 7 класс Все решебники
*К сожалению, временные проблемы с публикацией комментариев с мобильных устройств.