Упр.693 ГДЗ Мерзляк Полонский 7 класс (Алгебра)
Решение #1 (Учебник 2025)
Решение #2 (Учебник 2021)
Решение #3 (Учебник 2021)

Рассмотрим вариант решения задания из учебника Мерзляк, Полонская, Якир 7 класс, Вентана-Граф:
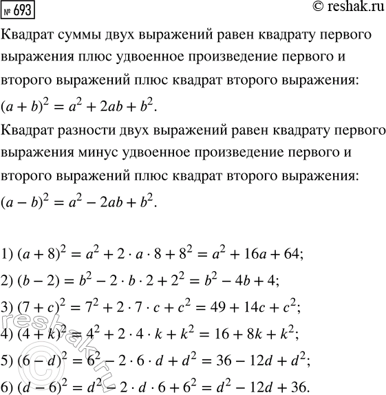
Выполните возведение в квадрат:
1) (a + 8)^2; 3) (7 + с)^2; 5) (6 - d)^2;
2) (b - 2)^2; 4) (4 + k)^2; 6) (d - 6)^2.
Придумайте многочлен, который можно разложить на множители как по формуле разности квадратов, так и по формуле разности кубов. Разложите придуманный многочлен на множители по этим формулам.
Похожие решебники
Популярные решебники 7 класс Все решебники
*К сожалению, временные проблемы с публикацией комментариев с мобильных устройств.