Упр.689 ГДЗ Мерзляк Полонский 7 класс (Алгебра)
Решение #1 (Учебник 2025)
Решение #2 (Учебник 2021)
Решение #3 (Учебник 2021)

Рассмотрим вариант решения задания из учебника Мерзляк, Полонская, Якир 7 класс, Вентана-Граф:
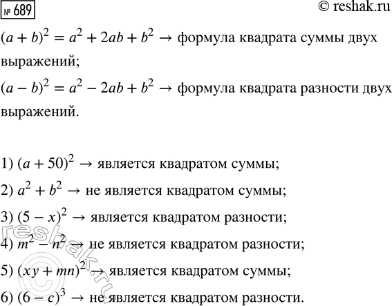
Является ли данное выражение квадратом суммы или квадратом разности двух выражений:
1) (а + 50)^2; 3) (5 - х)^2; 5) (ху + mn)^2;
2) а^2 + b^2; 4) m^2 - n^2; 6) (6 - с)^3?
Решите уравнение:
1) (7 - 2х) (49 + 14х + 4х2) + 2х(2х - 5)(2х + 5) = 43;
2) 100(0,2х + 1)(0,04х2 - 0,2х + 1) = 5х(0,16х2 - 4).
Похожие решебники
Популярные решебники 7 класс Все решебники
*К сожалению, временные проблемы с публикацией комментариев с мобильных устройств.