🔥ГДЗ под запретом?

Упр.5.295 ГДЗ Виленкин Жохов 5 класс Часть 2, Просвещение (Математика)

Решение #1 (Учебник 2023)

Изображение Катер прошёл 19 км по реке и ещё несколько километров по озеру, преодолев в общей сложности 45 км. С какой скоростью двигался катер по озеру, если на путь по нему он...

Решение #2 (Учебник 2023)

Изображение Катер прошёл 19 км по реке и ещё несколько километров по озеру, преодолев в общей сложности 45 км. С какой скоростью двигался катер по озеру, если на путь по нему он...

Рассмотрим вариант решения задания из учебника Виленкин, Жохов, Александрова 5 класс, Просвещение:
Катер прошёл 19 км по реке и ещё несколько километров по озеру, преодолев в общей сложности 45 км. С какой скоростью двигался катер по озеру, если на путь по нему он затратил 3 ч?

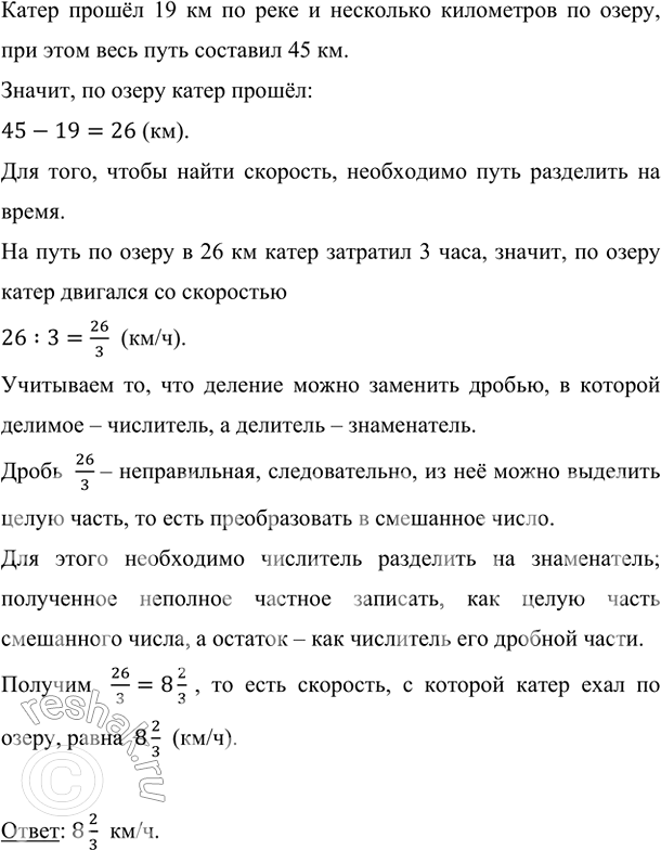
Катер прошёл 19 км по реке и несколько километров по озеру, при этом весь путь составил 45 км.
Значит, по озеру катер прошёл:
45-19=26 (км).
Для того, чтобы найти скорость, необходимо путь разделить на время.
На путь по озеру в 26 км катер затратил 3 часа, значит, по озеру катер двигался со скоростью
26:3=26/3 (км/ч).
Учитываем то, что деление можно заменить дробью, в которой делимое – числитель, а делитель – знаменатель.
Дробь 26/3 – неправильная, следовательно, из неё можно выделить целую часть, то есть преобразовать в смешанное число.
Для этого необходимо числитель разделить на знаменатель; полученное неполное частное записать, как целую часть смешанного числа, а остаток – как числитель его дробной части.
Получим 26/3=8 2/3 , то есть скорость, с которой катер ехал по озеру, равна 8 2/3 (км/ч).

Ответ: 8 2/3 км/ч.

*Цитирирование задания со ссылкой на учебник производится исключительно в учебных целях для лучшего понимания разбора решения задания.
*К сожалению, временные проблемы с публикацией комментариев с мобильных устройств.