🔥ГДЗ под запретом?

Упр.5.294 ГДЗ Виленкин Жохов 5 класс Часть 2, Просвещение (Математика)

Решение #1 (Учебник 2023)

Изображение Вычислите:а) 8/25 + 7/25 + 9/25;   б) 13/15 - (8/15 + 4/15);   в) (17/100 + 27/100) - (8/100 + 3/100).Порядок выполнения действий выбираем согласно правилу – если...

Решение #2 (Учебник 2023)

Изображение Вычислите:а) 8/25 + 7/25 + 9/25;   б) 13/15 - (8/15 + 4/15);   в) (17/100 + 27/100) - (8/100 + 3/100).Порядок выполнения действий выбираем согласно правилу – если...

Рассмотрим вариант решения задания из учебника Виленкин, Жохов, Александрова 5 класс, Просвещение:
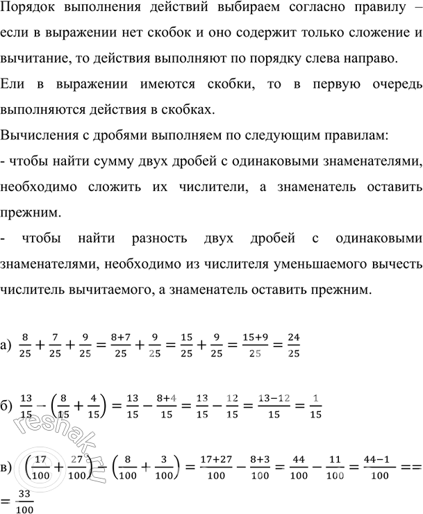
Вычислите:
а) 8/25 + 7/25 + 9/25; б) 13/15 - (8/15 + 4/15); в) (17/100 + 27/100) - (8/100 + 3/100).

Порядок выполнения действий выбираем согласно правилу – если в выражении нет скобок и оно содержит только сложение и вычитание, то действия выполняют по порядку слева направо.
Ели в выражении имеются скобки, то в первую очередь выполняются действия в скобках.
Вычисления с дробями выполняем по следующим правилам:
- чтобы найти сумму двух дробей с одинаковыми знаменателями, необходимо сложить их числители, а знаменатель оставить прежним.
- чтобы найти разность двух дробей с одинаковыми знаменателями, необходимо из числителя уменьшаемого вычесть числитель вычитаемого, а знаменатель оставить прежним.

а) 8/25+7/25+9/25=(8+7)/25+9/25=15/25+9/25=(15+9)/25=24/25

б) 13/15-(8/15+4/15)=13/15-(8+4)/15=13/15-12/15=(13-12)/15=1/15

в) (17/100+27/100)-(8/100+3/100)=(17+27)/100-(8+3)/100=44/100-11/100=(44-11)/100===33/100

*Цитирирование задания со ссылкой на учебник производится исключительно в учебных целях для лучшего понимания разбора решения задания.
*К сожалению, временные проблемы с публикацией комментариев с мобильных устройств.