🔥ГДЗ под запретом?

Упр.4.214 ГДЗ Виленкин Жохов 6 класс Часть 2, Просвещение (Математика)

Решение #1 (Учебник 2023)

Изображение Число -20 представьте в виде суммы двух отрицательных чисел так, чтобы:а) оба числа были целыми числами;б) одно из чисел было правильной обыкновенной дробью;в) оба...

Решение #2 (Учебник 2023)

Изображение Число -20 представьте в виде суммы двух отрицательных чисел так, чтобы:а) оба числа были целыми числами;б) одно из чисел было правильной обыкновенной дробью;в) оба...

Решение #3 (Учебник 2023)

Изображение Число -20 представьте в виде суммы двух отрицательных чисел так, чтобы:а) оба числа были целыми числами;б) одно из чисел было правильной обыкновенной дробью;в) оба...

Рассмотрим вариант решения задания из учебника Виленкин, Жохов, Чесноков 6 класс, Просвещение:
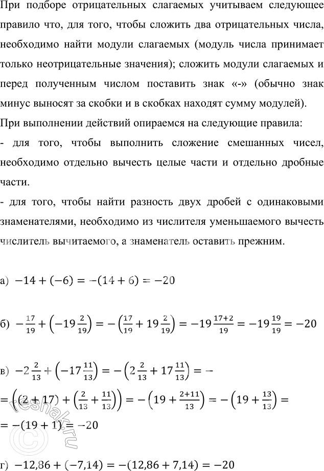
Число -20 представьте в виде суммы двух отрицательных чисел так, чтобы:
а) оба числа были целыми числами;
б) одно из чисел было правильной обыкновенной дробью;
в) оба числа были смешанными числами:
г) оба числа были десятичными дробями.
При подборе отрицательных слагаемых учитываем следующее правило что, для того, чтобы сложить два отрицательных числа, необходимо найти модули слагаемых (модуль числа принимает только неотрицательные значения); сложить модули слагаемых и перед полученным числом поставить знак «-» (обычно знак минус выносят за скобки и в скобках находят сумму модулей).
При выполнении действий опираемся на следующие правила:
- для того, чтобы выполнить сложение смешанных чисел, необходимо отдельно вычесть целые части и отдельно дробные части.
- для того, чтобы найти разность двух дробей с одинаковыми знаменателями, необходимо из числителя уменьшаемого вычесть числитель вычитаемого, а знаменатель оставить прежним.
а) -14+(-6)=-(14+6)=-20
б) -17/19+(-19 2/19)=-(17/19+19 2/19)=-19 (17+2)/19=-19 19/19=-20
в) -2 2/13+(-17 11/13)=-(2 2/13+17 11/13)=-((2+17)+(2/13+11/13))=-(19+(2+11)/13)=-(19+13/13)=-(19+1)=-20
г) -12,86+(-7,14)=-(12,86+7,14)=-20

*Цитирирование задания со ссылкой на учебник производится исключительно в учебных целях для лучшего понимания разбора решения задания.
*К сожалению, временные проблемы с публикацией комментариев с мобильных устройств.