🔥ГДЗ под запретом?

Упр.4.212 ГДЗ Виленкин Жохов 6 класс Часть 2, Просвещение (Математика)

Решение #1 (Учебник 2023)

Изображение Выполните действие сложения:а) -2,4 + (-2,1 + (-2,3));   б) (-4 5/9 + (-3 5/18)) + (-4 1/2).При выполнении действий сначала выполняем действия в скобках, а затем...

Решение #2 (Учебник 2023)

Изображение Выполните действие сложения:а) -2,4 + (-2,1 + (-2,3));   б) (-4 5/9 + (-3 5/18)) + (-4 1/2).При выполнении действий сначала выполняем действия в скобках, а затем...

Решение #3 (Учебник 2023)

Изображение Выполните действие сложения:а) -2,4 + (-2,1 + (-2,3));   б) (-4 5/9 + (-3 5/18)) + (-4 1/2).При выполнении действий сначала выполняем действия в скобках, а затем...

Рассмотрим вариант решения задания из учебника Виленкин, Жохов, Чесноков 6 класс, Просвещение:
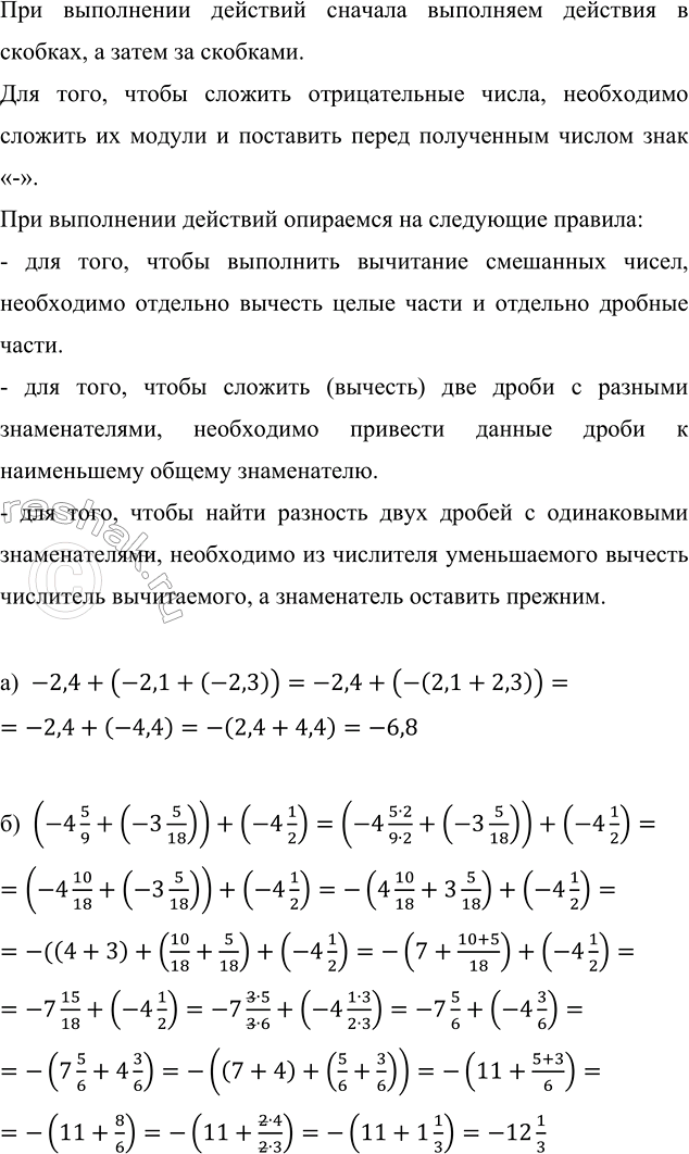
Выполните действие сложения:
а) -2,4 + (-2,1 + (-2,3)); б) (-4 5/9 + (-3 5/18)) + (-4 1/2).

При выполнении действий сначала выполняем действия в скобках, а затем за скобками.
Для того, чтобы сложить отрицательные числа, необходимо сложить их модули и поставить перед полученным числом знак «-».
При выполнении действий опираемся на следующие правила:
- для того, чтобы выполнить вычитание смешанных чисел, необходимо отдельно вычесть целые части и отдельно дробные части.
- для того, чтобы сложить (вычесть) две дроби с разными знаменателями, необходимо привести данные дроби к наименьшему общему знаменателю.
- для того, чтобы найти разность двух дробей с одинаковыми знаменателями, необходимо из числителя уменьшаемого вычесть числитель вычитаемого, а знаменатель оставить прежним.
а) -2,4+(-2,1+(-2,3))=-2,4+(-(2,1+2,3))=-2,4+(-4,4)=-(2,4+4,4)=-6,8
б) (-4 5/9+(-3 5/18))+(-4 1/2)=(-4 (5•2)/(9•2)+(-3 5/18))+(-4 1/2)=(-4 10/18+(-3 5/18))+(-4 1/2)=-(4 10/18+3 5/18)+(-4 1/2)=-((4+3)+(10/18+5/18)+(-4 1/2)=-(7+(10+5)/18)+(-4 1/2)=-7 15/18+(-4 1/2)=-7 (3•5)/(3•6)+(-4 (1•3)/(2•3))=-7 5/6+(-4 3/6)=-(7 5/6+4 3/6)=-((7+4)+(5/6+3/6))=-(11+(5+3)/6)=-(11+8/6)=-(11+(2•4)/(2•3))=-(11+1 1/3)=-12 1/3

*Цитирирование задания со ссылкой на учебник производится исключительно в учебных целях для лучшего понимания разбора решения задания.
*К сожалению, временные проблемы с публикацией комментариев с мобильных устройств.