🔥ГДЗ под запретом?

Упр.3.39 ГДЗ Виленкин Жохов 6 класс Часть 1, Просвещение (Математика)

Решение #1 (Учебник 2023)

Изображение Запишите в виде пропорции утверждения:а) 8 так относится к 7, как 4 относится к 3,5;б) 0, 6 так относится к 2/3, как 21 относится к 23 1/3;в) отношение 2/9 к 0,2...

Решение #2 (Учебник 2021)

Изображение Запишите в виде пропорции утверждения:а) 8 так относится к 7, как 4 относится к 3,5;б) 0, 6 так относится к 2/3, как 21 относится к 23 1/3;в) отношение 2/9 к 0,2...

Решение #3 (Учебник 2021)

Изображение Запишите в виде пропорции утверждения:а) 8 так относится к 7, как 4 относится к 3,5;б) 0, 6 так относится к 2/3, как 21 относится к 23 1/3;в) отношение 2/9 к 0,2...
Дополнительное изображение
Дополнительное изображение

Рассмотрим вариант решения задания из учебника Виленкин, Жохов, Чесноков 6 класс, Просвещение:
Запишите в виде пропорции утверждения:
а) 8 так относится к 7, как 4 относится к 3,5;
б) 0, 6 так относится к 2/3, как 21 относится к 23 1/3;
в) отношение 2/9 к 0,2 равно отношению 17 к 15,3.
Проверьте полученные пропорции, сравнивая отношения чисел.
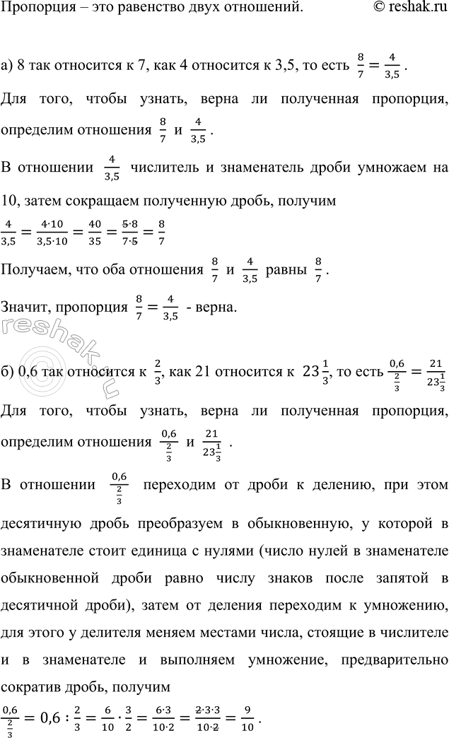
Пропорция – это равенство двух отношений.
а) 8 так относится к 7, как 4 относится к 3,5, то есть 8/7=4/3,5.
Для того, чтобы узнать, верна ли полученная пропорция, определим отношения 8/7 и 4/3,5.
В отношении 4/3,5 числитель и знаменатель дроби умножаем на 10, затем сокращаем полученную дробь, получим
4/3,5=(4•10)/(3,5•10)=40/35=(5•8)/(7•5)=8/7
Получаем, что оба отношения 8/7 и 4/3,5 равны 8/7.
Значит, пропорция 8/7=4/3,5 - верна.
б) 0,6 так относится к 2/3, как 21 относится к 23 1/3, то есть 0,6/(2/3)=21/(23 1/3)
Для того, чтобы узнать, верна ли полученная пропорция, определим отношения 0,6/(2/3) и 21/(23 1/3).
В отношении 0,6/(2/3) переходим от дроби к делению, при этом десятичную дробь преобразуем в обыкновенную, у которой в знаменателе стоит единица с нулями (число нулей в знаменателе обыкновенной дроби равно числу знаков после запятой в десятичной дроби), затем от деления переходим к умножению, для этого у делителя меняем местами числа, стоящие в числителе и в знаменателе и выполняем умножение, предварительно сократив дробь, получим
0,6/(2/3)=0,6:2/3=6/10•3/2=(6•3)/(10•2)=(2•3•3)/(10•2)=9/10 .
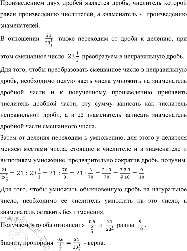
Произведением двух дробей является дробь, числитель которой равен произведению числителей, а знаменатель - произведению знаменателей.
В отношении 21/(23 1/3) также переходим от дроби к делению, при этом смешанное число 23 1/3 преобразуем в неправильную дробь.
Для того, чтобы преобразовать смешанное число в неправильную дробь, необходимо целую часть числа умножить на знаменатель дробной части и к полученному произведению прибавить числитель дробной части; эту сумму записать как числитель неправильной дроби, а в её знаменатель записать знаменатель дробной части смешанного числа.
Затем от деления переходим к умножению, для этого у делителя меняем местами числа, стоящие в числителе и в знаменателе и выполняем умножение, предварительно сократив дробь, получим
21/(23 1/3)=21:23 1/3=21:70/3=21•3/70=(21•3)/70=(3•7•3)/(7•10)=9/10
Для того, чтобы умножить обыкновенную дробь на натуральное число, необходимо её числитель умножить на это число, а знаменатель оставить без изменения.
Получаем, что оба отношения 0,6/(2/3) и 21/(23 1/3) равны 9/10 .
Значит, пропорция 0,6/(2/3)=21/(23 1/3) - верна.
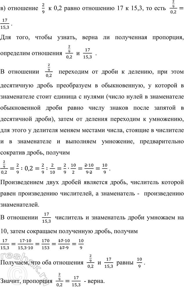
в) отношение 2/9 к 0,2 равно отношению 17 к 15,3, то есть (2/9)/0,2=17/15,3.
Для того, чтобы узнать, верна ли полученная пропорция, определим отношения (2/9)/0,2 и 17/15,3.
В отношении (2/9)/0,2 переходим от дроби к делению, при этом десятичную дробь преобразуем в обыкновенную, у которой в знаменателе стоит единица с нулями (число нулей в знаменателе обыкновенной дроби равно числу знаков после запятой в десятичной дроби), затем от деления переходим к умножению, для этого у делителя меняем местами числа, стоящие в числителе и в знаменателе и выполняем умножение, предварительно сократив дробь, получим
(2/9)/0,2=2/9 :0,2=2/9 :2/10=2/9•10/2=(2•10)/(9•2)=10/9.
Произведением двух дробей является дробь, числитель которой равен произведению числителей, а знаменатель - произведению знаменателей.
В отношении 17/15,3 числитель и знаменатель дроби умножаем на 10, затем сокращаем полученную дробь, получим
17/15,3=(17•10)/(15,3•10)=170/153=(17•10)/(17•9)=10/9
Получаем, что оба отношения (2/9)/0,2 и 17/15,3 равны 10/9.
Значит, пропорция (2/9)/0,2=17/15,3 - верна.

*Цитирирование задания со ссылкой на учебник производится исключительно в учебных целях для лучшего понимания разбора решения задания.
*К сожалению, временные проблемы с публикацией комментариев с мобильных устройств.