🔥ГДЗ под запретом?

Упр.3.37 ГДЗ Виленкин Жохов 6 класс Часть 1, Просвещение (Математика)

Решение #1 (Учебник 2023)

Изображение Измерения первого прямоугольного параллелепипеда а см, b см и с см, а второго — х см, у см и z см. Найдите отношение объёма первого параллелепипеда к объёму второго и...

Решение #2 (Учебник 2023)

Изображение Измерения первого прямоугольного параллелепипеда а см, b см и с см, а второго — х см, у см и z см. Найдите отношение объёма первого параллелепипеда к объёму второго и...

Решение #3 (Учебник 2023)

Изображение Измерения первого прямоугольного параллелепипеда а см, b см и с см, а второго — х см, у см и z см. Найдите отношение объёма первого параллелепипеда к объёму второго и...

Рассмотрим вариант решения задания из учебника Виленкин, Жохов, Чесноков 6 класс, Просвещение:
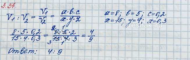
Измерения первого прямоугольного параллелепипеда а см, b см и с см, а второго — х см, у см и z см. Найдите отношение объёма первого параллелепипеда к объёму второго и вычислите значение при а = 8, b = 5, с = 0,2, х = 15, у = 4, z = 0,3.
Прямоугольный параллелепипед – это многогранник, составленный из шести прямоугольников.
Объём прямоугольного параллелепипеда равен произведению трёх его измерений: длины, ширины и высоты.
Значит, объём первого параллелепипеда составляет
V_1=abc , а объём второго параллелепипеда V_2=xyz .
Частное двух чисел называют отношением этих чисел.
Отношение показывает, во сколько раз первое число больше второго или какую часть первое число составляет от второго.
Получаем, что отношение объёма первого параллелепипеда к объёму второго равно
V_1/V_2 =abc/xyz
При a=8,b=5,c=0,2,x=15,y=4,z=0,3
V_1/V_2 =abc/xyz=(8•5•0,2)/(15•4•0,3)=(8•5•2)/(15•4•3)=(4•2•5•2)/(3•5•4•3)=4/9
Для того, чтобы в дробном выражении от десятичных дробей перейти к натуральным числам, переносим запятую в числителе и знаменателе дробного выражения на одинаковое количество цифр вправо, при этом если в одном числе цифр после запятой больше, чем в другом, то переносим запятую на большее количество цифр, а там, где цифр после запятой меньше дописываем нули.
Затем, прежде, чем перемножить числа, выполняем сокращение и выполняем вычисления.
Таким образом, объёмы параллелепипедов соотносятся как 4:9 (4 к 9).

*Цитирирование задания со ссылкой на учебник производится исключительно в учебных целях для лучшего понимания разбора решения задания.
*К сожалению, временные проблемы с публикацией комментариев с мобильных устройств.