Упр.28.5 ГДЗ Мордкович Семенов 11 класс (Алгебра)
Решение #1 (Учебник 2025)
Решение #2 (Учебник 2022)

Рассмотрим вариант решения задания из учебника Мордкович, Семенов, Александрова 11 класс, Просвещение:
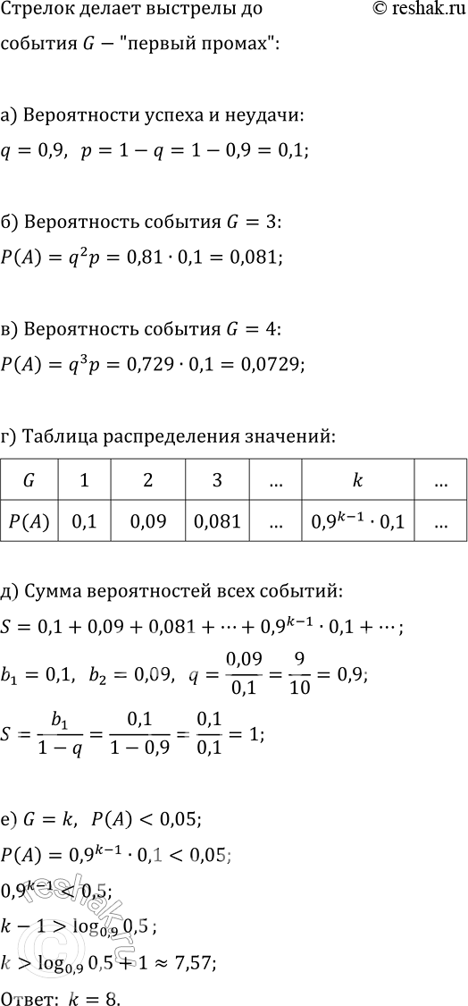
Вероятность попадания в мишень у стрелка считается равной 0,9 и неизменной в сериях выстрелов. Для с. в. G «выстрелы до первого промаха»:
а) укажите вероятности «успеха» и «неудачи»;
б) вычислите вероятность события «G=3»;
в) вычислите вероятность события «G=4»;
г) составьте таблицу распределения;
д) проверьте, что сумма вероятностей во второй строке таблицы действительно равна 1;
е) найдите наименьшее значение А, при котором вероятность события «G=k» меньше 0,05.
Решите уравнение:
а) 2^x·3^((1+x)/x)=18; в) 3^x·5^(2/x)=75;
б) 3^(x-1)·625^((x-2)/(x-1))=225; г) 5^(x-3)·64^((x-4)/(x-3))=5.
Похожие решебники
Популярные решебники 11 класс Все решебники
*К сожалению, временные проблемы с публикацией комментариев с мобильных устройств.