🔥ГДЗ под запретом?

Упр.2.92 ГДЗ Виленкин Жохов 6 класс Часть 1, Просвещение (Математика)

Решение #1 (Учебник 2023)

Изображение Какое число больше:а) 5/7 и 3/7;   б) 3 2/9 и 2 7/9;   в) 2 3/13 и 29/13?Знаменатель дроби показывает, на сколько долей делят, а числитель – сколько таких долей...

Решение #2 (Учебник 2023)

Изображение Какое число больше:а) 5/7 и 3/7;   б) 3 2/9 и 2 7/9;   в) 2 3/13 и 29/13?Знаменатель дроби показывает, на сколько долей делят, а числитель – сколько таких долей...

Решение #3 (Учебник 2023)

Изображение Какое число больше:а) 5/7 и 3/7;   б) 3 2/9 и 2 7/9;   в) 2 3/13 и 29/13?Знаменатель дроби показывает, на сколько долей делят, а числитель – сколько таких долей...

Решение #4 (Учебник 2021)

Изображение Какое число больше:а) 5/7 и 3/7;   б) 3 2/9 и 2 7/9;   в) 2 3/13 и 29/13?Знаменатель дроби показывает, на сколько долей делят, а числитель – сколько таких долей...

Решение #5 (Учебник 2021)

Изображение Какое число больше:а) 5/7 и 3/7;   б) 3 2/9 и 2 7/9;   в) 2 3/13 и 29/13?Знаменатель дроби показывает, на сколько долей делят, а числитель – сколько таких долей...
Дополнительное изображение

Рассмотрим вариант решения задания из учебника Виленкин, Жохов, Чесноков 6 класс, Просвещение:
Запишите в виде обыкновенной дроби числа 0,5; 0,24: 0,75.
При переводе десятичной дроби (например, 0,5) в обыкновенную, в числителе дроби записывают число, стоящее после запятой (5), а в знаменателе 1 с таким количеством нулей, сколько знаков после запятой в десятичной дроби (10).
0,5=5/10
Если числитель и знаменатель дроби 5/10 разделить на одно и то же натуральное число (в данном случае на 5), то получится равная ей дробь.
5/10=(5:5)/(10:5)=1/2
Таким образом, 0,5=5/10=1/2 .
Десятичные дроби 0,24 и 0,75 переводим в обыкновенные аналогично.
0,24=24/100=(24:4)/(100:4)=6/25
0,75=75/100=(75:25)/(100:25)=3/4

Какое число больше:
а) 5/7 и 3/7; б) 3 2/9 и 2 7/9; в) 2 3/13 и 29/13?

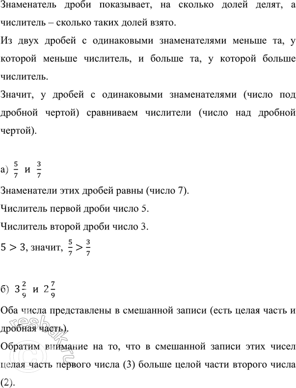
Знаменатель дроби показывает, на сколько долей делят, а числитель – сколько таких долей взято.
Из двух дробей с одинаковыми знаменателями меньше та, у которой меньше числитель, и больше та, у которой больше числитель.
Значит, у дробей с одинаковыми знаменателями (число под дробной чертой) сравниваем числители (число над дробной чертой).

а) 5/7 и 3/7
Знаменатели этих дробей равны (число 7).
Числитель первой дроби число 5.
Числитель второй дроби число 3.
5>3, значит, 5/7>3/7

б) 3 2/9 и 2 7/9
Оба числа представлены в смешанной записи (есть целая часть и дробная часть).
Обратим внимание на то, что в смешанной записи этих чисел целая часть первого числа (3) больше целой части второго числа (2).
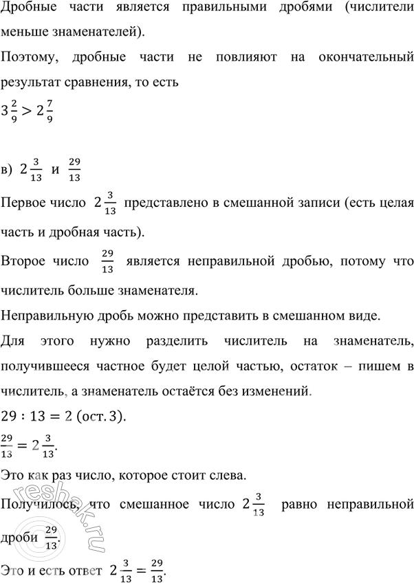
Дробные части является правильными дробями (числители меньше знаменателей).
Поэтому, дробные части не повлияют на окончательный результат сравнения, то есть
3 2/9>2 7/9

в) 2 3/13 и 29/13
Первое число 2 3/13 представлено в смешанной записи (есть целая часть и дробная часть).
Второе число 29/13 является неправильной дробью, потому что числитель больше знаменателя.
Неправильную дробь можно представить в смешанном виде.
Для этого нужно разделить числитель на знаменатель, получившееся частное будет целой частью, остаток – пишем в числитель, а знаменатель остаётся без изменений.
29:13=2 (ост.3).
29/13=2 3/13.
Это как раз число, которое стоит слева.
Получилось, что смешанное число 2 3/13 равно неправильной дроби 29/13.
Это и есть ответ 2 3/13=29/13.

*Цитирирование задания со ссылкой на учебник производится исключительно в учебных целях для лучшего понимания разбора решения задания.
*К сожалению, временные проблемы с публикацией комментариев с мобильных устройств.