🔥ГДЗ под запретом?

Упр.2.89 ГДЗ Виленкин Жохов 6 класс Часть 1, Просвещение (Математика)

Решение #1 (Учебник 2023)

Изображение Найдите НОД (а, b), если:а) а = 2 · 2 · 3 · 3 · 5 · 7 · 19, b = 2 · 3 · 11 · 13;Для того, чтобы найти наибольший общий делитель нескольких натуральных чисел,...

Решение #2 (Учебник 2023)

Изображение Найдите НОД (а, b), если:а) а = 2 · 2 · 3 · 3 · 5 · 7 · 19, b = 2 · 3 · 11 · 13;Для того, чтобы найти наибольший общий делитель нескольких натуральных чисел,...

Решение #3 (Учебник 2021)

Изображение Найдите НОД (а, b), если:а) а = 2 · 2 · 3 · 3 · 5 · 7 · 19, b = 2 · 3 · 11 · 13;Для того, чтобы найти наибольший общий делитель нескольких натуральных чисел,...

Решение #4 (Учебник 2021)

Изображение Найдите НОД (а, b), если:а) а = 2 · 2 · 3 · 3 · 5 · 7 · 19, b = 2 · 3 · 11 · 13;Для того, чтобы найти наибольший общий делитель нескольких натуральных чисел,...

Решение #5 (Учебник 2021)

Изображение Найдите НОД (а, b), если:а) а = 2 · 2 · 3 · 3 · 5 · 7 · 19, b = 2 · 3 · 11 · 13;Для того, чтобы найти наибольший общий делитель нескольких натуральных чисел,...

Рассмотрим вариант решения задания из учебника Виленкин, Жохов, Чесноков 6 класс, Просвещение:
От луча ВС постройте ?ABС = 80° и ?DBC = 60°. Найдите угол ABD. Проверьте ответ с помощью транспортира. Сколько решений имеет задача?

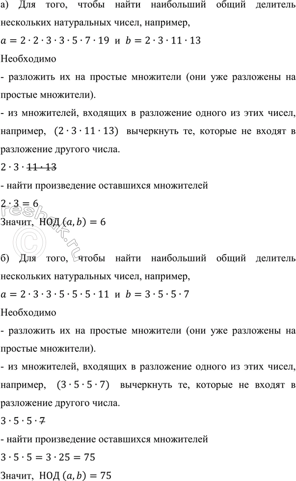
Найдите НОД (а, b), если:
а) а = 2 · 2 · 3 · 3 · 5 · 7 · 19, b = 2 · 3 · 11 · 13;
Для того, чтобы найти наибольший общий делитель нескольких натуральных чисел, например,
a=2•2•3•3•5•7•19 и b=2•3•11•13
Необходимо
- разложить их на простые множители (они уже разложены на простые множители).
- из множителей, входящих в разложение одного из этих чисел, например, (2•3•11•13) вычеркнуть те, которые не входят в разложение другого числа.
2•3•11•13
- найти произведение оставшихся множителей
2•3=6
Значит, НОД (a,b)=6
б) а = 2 · 3 · 3 · 5 · 5 · 5 · 11, b = 3 · 5 · 5 · 7.
Для того, чтобы найти наибольший общий делитель нескольких натуральных чисел, например,
a=2•3•3•5•5•5•11 и b=3•5•5•7
Необходимо
- разложить их на простые множители (они уже разложены на простые множители).
- из множителей, входящих в разложение одного из этих чисел, например, (3•5•5•7) вычеркнуть те, которые не входят в разложение другого числа.
3•5•5•7
- найти произведение оставшихся множителей
3•5•5=3•25=75
Значит, НОД (a,b)=75

*Цитирирование задания со ссылкой на учебник производится исключительно в учебных целях для лучшего понимания разбора решения задания.
*К сожалению, временные проблемы с публикацией комментариев с мобильных устройств.