🔥ГДЗ под запретом?

Упр.2.452 ГДЗ Виленкин Жохов 6 класс Часть 1, Просвещение (Математика)

Решение #1 (Учебник 2023)

Изображение Вычислите значение частного:а) 5 1/4 : 4/5;     в) 2 4/7 : 1 3/10;   д) 5 1/4 : 1 3/4;   ж) 0 : 10 7/15;б) 2/13 : 2 2/13;   г) 10 3/5 : 3 3/5;   е) 5 3/7 : 3;      ...

Решение #2 (Учебник 2023)

Изображение Вычислите значение частного:а) 5 1/4 : 4/5;     в) 2 4/7 : 1 3/10;   д) 5 1/4 : 1 3/4;   ж) 0 : 10 7/15;б) 2/13 : 2 2/13;   г) 10 3/5 : 3 3/5;   е) 5 3/7 : 3;      ...
Дополнительное изображение

Решение #3 (Учебник 2023)

Изображение Вычислите значение частного:а) 5 1/4 : 4/5;     в) 2 4/7 : 1 3/10;   д) 5 1/4 : 1 3/4;   ж) 0 : 10 7/15;б) 2/13 : 2 2/13;   г) 10 3/5 : 3 3/5;   е) 5 3/7 : 3;      ...

Решение #4 (Учебник 2021)

Изображение Вычислите значение частного:а) 5 1/4 : 4/5;     в) 2 4/7 : 1 3/10;   д) 5 1/4 : 1 3/4;   ж) 0 : 10 7/15;б) 2/13 : 2 2/13;   г) 10 3/5 : 3 3/5;   е) 5 3/7 : 3;      ...

Решение #5 (Учебник 2021)

Изображение Вычислите значение частного:а) 5 1/4 : 4/5;     в) 2 4/7 : 1 3/10;   д) 5 1/4 : 1 3/4;   ж) 0 : 10 7/15;б) 2/13 : 2 2/13;   г) 10 3/5 : 3 3/5;   е) 5 3/7 : 3;      ...
Дополнительное изображение

Решение #6 (Учебник 2021)

Изображение Вычислите значение частного:а) 5 1/4 : 4/5;     в) 2 4/7 : 1 3/10;   д) 5 1/4 : 1 3/4;   ж) 0 : 10 7/15;б) 2/13 : 2 2/13;   г) 10 3/5 : 3 3/5;   е) 5 3/7 : 3;      ...

Рассмотрим вариант решения задания из учебника Виленкин, Жохов, Чесноков 6 класс, Просвещение:
Являются ли числа m и n взаимно обратными, если:
а) m = 0,5, n = 2; б) m = 1,75, n = 4/7; в) m = 0,35, n = 2 6/7?
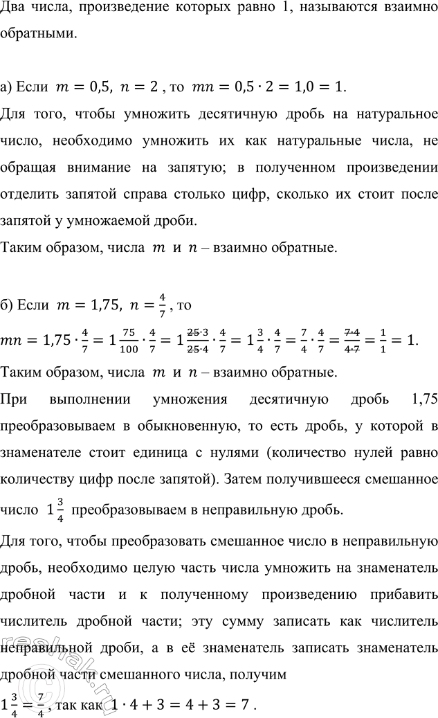
Два числа, произведение которых равно 1, называются взаимно обратными.
а) Если m=0,5,n=2 , то mn=0,5•2=1,0=1.
Для того, чтобы умножить десятичную дробь на натуральное число, необходимо умножить их как натуральные числа, не обращая внимание на запятую; в полученном произведении отделить запятой справа столько цифр, сколько их стоит после запятой у умножаемой дроби.
Таким образом, числа m и n – взаимно обратные.
б) Если m=1,75,n=4/7 , то
mn=1,75•4/7=1 75/100•4/7=1 (25•3)/(25•4)•4/7=1 3/4•4/7=7/4•4/7=(7•4)/(4•7)=1/1=1.
Таким образом, числа m и n – взаимно обратные.
При выполнении умножения десятичную дробь 1,75 преобразовываем в обыкновенную, то есть дробь, у которой в знаменателе стоит единица с нулями (количество нулей равно количеству цифр после запятой). Затем получившееся смешанное число 1 3/4 преобразовываем в неправильную дробь.
Для того, чтобы преобразовать смешанное число в неправильную дробь, необходимо целую часть числа умножить на знаменатель дробной части и к полученному произведению прибавить числитель дробной части; эту сумму записать как числитель неправильной дроби, а в её знаменатель записать знаменатель дробной части смешанного числа, получим
1 3/4=7/4 , так как 1•4+3=4+3=7 .
Далее выполняем умножение обыкновенных дробей по правилу, согласно которому произведением двух дробей является дробь, числитель которой равен произведению числителей, а знаменатель – произведению знаменателей.
При этом, прежде, чем перемножать числа, выполняем сокращение.
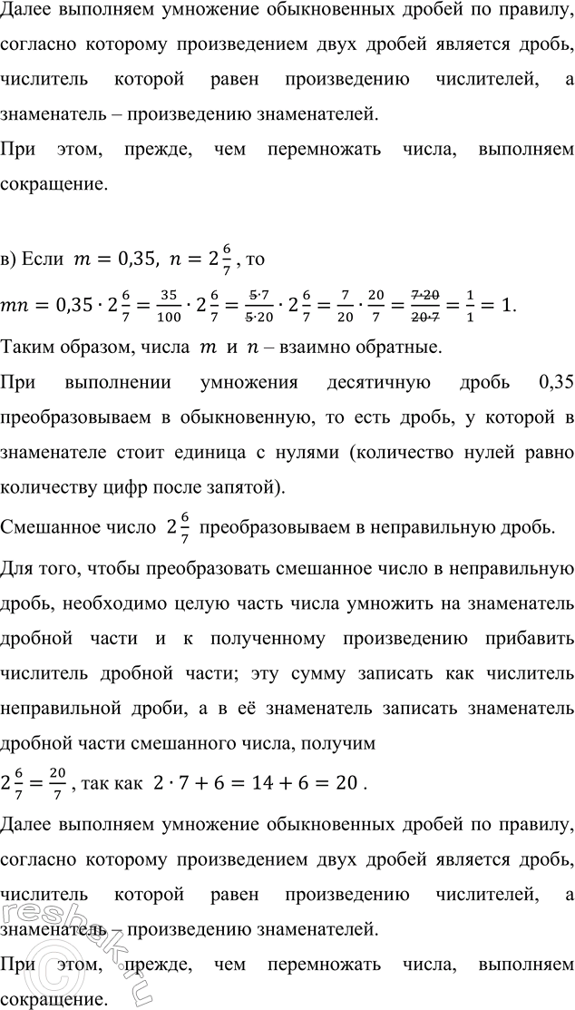
в) Если m=0,35,n=2 6/7 , то
mn=0,35•2 6/7=35/100•2 6/7=(5•7)/(5•20)•2 6/7=7/20•20/7=(7•20)/(20•7)=1/1=1.
Таким образом, числа m и n – взаимно обратные.
При выполнении умножения десятичную дробь 0,35 преобразовываем в обыкновенную, то есть дробь, у которой в знаменателе стоит единица с нулями (количество нулей равно количеству цифр после запятой).
Смешанное число 2 6/7 преобразовываем в неправильную дробь.
Для того, чтобы преобразовать смешанное число в неправильную дробь, необходимо целую часть числа умножить на знаменатель дробной части и к полученному произведению прибавить числитель дробной части; эту сумму записать как числитель неправильной дроби, а в её знаменатель записать знаменатель дробной части смешанного числа, получим
2 6/7=20/7 , так как 2•7+6=14+6=20 .
Далее выполняем умножение обыкновенных дробей по правилу, согласно которому произведением двух дробей является дробь, числитель которой равен произведению числителей, а знаменатель – произведению знаменателей.
При этом, прежде, чем перемножать числа, выполняем сокращение.

Вычислите значение частного:
а) 5 1/4 : 4/5; в) 2 4/7 : 1 3/10; д) 5 1/4 : 1 3/4; ж) 0 : 10 7/15;
б) 2/13 : 2 2/13; г) 10 3/5 : 3 3/5; е) 5 3/7 : 3; з) 5 1/16 : 1.
При выполнении вычислений опираемся на следующие правила:
- для того, чтобы разделить одну дробь на другую, необходимо делимое умножить на число, обратное делителю, то есть у делителя нужно поменять местами числитель и знаменатель.
- для того, чтобы выполнить деление смешанных чисел, необходимо записать эти числа в виде неправильных дробей, а затем воспользоваться правилом деления дробей.
- чтобы умножить обыкновенную дробь на натуральное число, необходимо её числитель умножить на это число, а знаменатель оставить без изменения.
- произведением двух дробей является дробь, числитель которой равен произведению числителей, а знаменатель – произведению знаменателей.
- при делении дроби на натуральное число, учитываем то, что любое натуральное число можно представить в виде дроби со знаменателем 1, затем пользуемся правилом деления дробей.
При этом, прежде, чем перемножить числа, выполняем сокращение.
Для того, чтобы записать смешанное число в виде неправильной дроби, необходимо целую часть числа умножить на знаменатель дробной части и к полученному произведению прибавить числитель дробной части; эту сумму записать как числитель неправильной дроби, а в её знаменатель записать знаменатель дробной части смешанного числа.
Для того, чтобы неправильную дробь, числитель которой нацело не делится на знаменатель, преобразовать в смешанное число, необходимо числитель разделить на знаменатель; полученное неполное частное записать как целую часть смешанного числа, а остаток – как числитель его дробной части.
а) 5 1/4 :4/5=21/4 :4/5=21/4•5/4=(21•5)/(4•4)=105/16=6 9/16
б) 2/13 :2 2/13=2/13 :28/13=2/13•13/28=(2•13)/(13•28)=(2•13)/(13•2•14)=1/14
в) 2 4/7 :1 3/10=18/7 :13/10=18/7•10/13=(18•10)/(7•13)=180/91=1 89/91
г) 10 3/5 :3 3/5=53/5 :18/5=53/5•5/18=(53•5)/(5•18)=53/18=2 17/18
д) 5 1/4 :1 3/4=21/4 :7/4=21/4•4/7=(21•4)/(4•7)=(3•7•4)/(4•7)=3/1=3
е) 5 3/7 :3=38/7 :3/1=38/7•1/3=(38•1)/(7•3)=38/21=1 17/21
ж) 0:10 7/15=0
При делении нуля на любое число, получится ноль.
з) 5 1/16 :1=5 1/16
При делении любого числа на единицу, получится само это число.

*Цитирирование задания со ссылкой на учебник производится исключительно в учебных целях для лучшего понимания разбора решения задания.
*К сожалению, временные проблемы с публикацией комментариев с мобильных устройств.