🔥ГДЗ под запретом?

Упр.2.369 ГДЗ Виленкин Жохов 6 класс Часть 1, Просвещение (Математика)

Решение #1 (Учебник 2023)

Изображение В первом магазине цена коробки зефира в шоколаде 187 р., а цена во втором магазине составляет 16/17 от цены в первом магазине. На сколько рублей зефир во втором магазине...

Решение #2 (Учебник 2023)

Изображение В первом магазине цена коробки зефира в шоколаде 187 р., а цена во втором магазине составляет 16/17 от цены в первом магазине. На сколько рублей зефир во втором магазине...

Решение #3 (Учебник 2023)

Изображение В первом магазине цена коробки зефира в шоколаде 187 р., а цена во втором магазине составляет 16/17 от цены в первом магазине. На сколько рублей зефир во втором магазине...

Решение #4 (Учебник 2021)

Изображение В первом магазине цена коробки зефира в шоколаде 187 р., а цена во втором магазине составляет 16/17 от цены в первом магазине. На сколько рублей зефир во втором магазине...

Решение #5 (Учебник 2021)

Изображение В первом магазине цена коробки зефира в шоколаде 187 р., а цена во втором магазине составляет 16/17 от цены в первом магазине. На сколько рублей зефир во втором магазине...

Рассмотрим вариант решения задания из учебника Виленкин, Жохов, Чесноков 6 класс, Просвещение:
Упростите выражение:
а) 3/5 x + 2/15 x - 4/15 x; в) 7/24 z + (11/12 z - 2/3 z);
б) 3/4 a - 5/8 a + 7/8 a; г) 9/14 c - (3/14 c + 2/7 c).
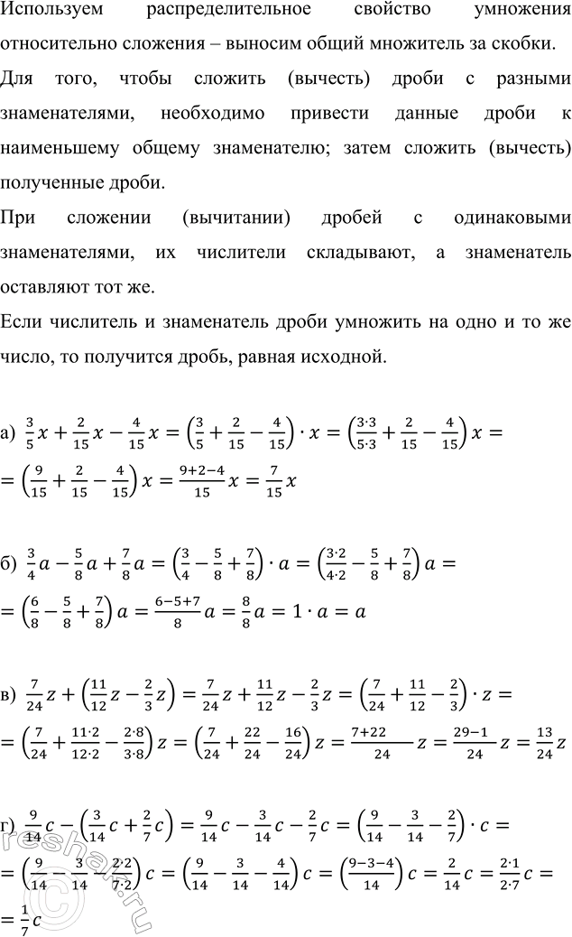
Используем распределительное свойство умножения относительно сложения – выносим общий множитель за скобки.
Для того, чтобы сложить (вычесть) дроби с разными знаменателями, необходимо привести данные дроби к наименьшему общему знаменателю; затем сложить (вычесть) полученные дроби.
При сложении (вычитании) дробей с одинаковыми знаменателями, их числители складывают, а знаменатель оставляют тот же.
Если числитель и знаменатель дроби умножить на одно и то же число, то получится дробь, равная исходной.
а) 3/5 x+2/15 x-4/15 x=(3/5+2/15-4/15)•x=((3•3)/(5•3)+2/15-4/15)x=(9/15+2/15-4/15)x=(9+2-4)/15 x=7/15 x
б) 3/4 a-5/8 a+7/8 a=(3/4-5/8+7/8)•a=((3•2)/(4•2)-5/8+7/8)a=(6/8-5/8+7/8)a=(6-5+7)/8 a=8/8 a=1•a=a
в) 7/24 z+(11/12 z-2/3 z)=7/24 z+11/12 z-2/3 z=(7/24+11/12-2/3)•z=(7/24+(11•2)/(12•2)-(2•8)/(3•8))z=(7/24+22/24-16/24)z=(7+22-16)/24 z=(29-16)/24 z=13/24 z
г) 9/14 c-(3/14 c+2/7 c)=9/14 c-3/14 c-2/7 c=(9/14-3/14-2/7)•c=(9/14-3/14-(2•2)/(7•2))c=(9/14-3/14-4/14)c=((9-3-4)/14)c=2/14 c=(2•1)/(2•7) c=1/7 c

В первом магазине цена коробки зефира в шоколаде 187 р., а цена во втором магазине составляет 16/17 от цены в первом магазине. На сколько рублей зефир во втором магазине дешевле?

Для того, чтобы найти дробь от числа, необходимо число умножить на эту дробь.
В первом магазине цена коробки зефира в шоколаде 187 р., а во втором магазине составляет 16/17 от цены в первом магазине.
Значит, цена зефира во втором магазине,
187•16/17=(187•16)/17=(17•11•16)/17=176/1=176 (руб).
Для того, чтобы умножить обыкновенную дробь на натуральное число, необходимо её числитель умножить на это число, а знаменатель оставить без изменения.
При этом, прежде, чем перемножить числа, выполняем сокращение.
Цена зефира в первом магазине 187 руб, во втором – 176 руб.
Следовательно, во втором магазине зефир дешевле на
187-176=11 (руб).
Ответ: на 11 рублей.

*Цитирирование задания со ссылкой на учебник производится исключительно в учебных целях для лучшего понимания разбора решения задания.
*К сожалению, временные проблемы с публикацией комментариев с мобильных устройств.