🔥ГДЗ под запретом?

Упр.2.191 ГДЗ Виленкин Жохов 6 класс Часть 1, Просвещение (Математика)

Решение #1 (Учебник 2023)

Изображение Запишите смешанные числа так, чтобы их дробная часть не была неправильной дробью:а) 3 14/11, 17 18/5, 9 27/4;   б) 9 14/14, 27 152/8, 14 121/11.а) Запись числа  3...

Решение #2 (Учебник 2023)

Изображение Запишите смешанные числа так, чтобы их дробная часть не была неправильной дробью:а) 3 14/11, 17 18/5, 9 27/4;   б) 9 14/14, 27 152/8, 14 121/11.а) Запись числа  3...

Решение #3 (Учебник 2023)

Изображение Запишите смешанные числа так, чтобы их дробная часть не была неправильной дробью:а) 3 14/11, 17 18/5, 9 27/4;   б) 9 14/14, 27 152/8, 14 121/11.а) Запись числа  3...

Решение #4 (Учебник 2021)

Изображение Запишите смешанные числа так, чтобы их дробная часть не была неправильной дробью:а) 3 14/11, 17 18/5, 9 27/4;   б) 9 14/14, 27 152/8, 14 121/11.а) Запись числа  3...

Решение #5 (Учебник 2021)

Изображение Запишите смешанные числа так, чтобы их дробная часть не была неправильной дробью:а) 3 14/11, 17 18/5, 9 27/4;   б) 9 14/14, 27 152/8, 14 121/11.а) Запись числа  3...
Дополнительное изображение

Решение #6 (Учебник 2021)

Изображение Запишите смешанные числа так, чтобы их дробная часть не была неправильной дробью:а) 3 14/11, 17 18/5, 9 27/4;   б) 9 14/14, 27 152/8, 14 121/11.а) Запись числа  3...

Рассмотрим вариант решения задания из учебника Виленкин, Жохов, Чесноков 6 класс, Просвещение:
Выполните действия и проверьте ваши вычисления с помощью калькулятора:
1) 111 - ((0,9744 : 0,24 + 1,02) · 2,5 - 2,75);
2) 200 - ((9,08 - 2,6828 : 0,38) · 8,5 + 0,84).

Если в выражении есть скобки, то сначала выполняют действия в скобках.
Если выражение содержит действия первой и второй ступени, то сначала выполняют действия второй ступени по порядку слева направо, а потом действия первой ступени, также по порядку слева направо.
При этом сложение и вычитание чисел называют действиями первой ступени, а умножение и деление чисел – действиями второй ступени.
Над примерами расставим цифрами порядок действий.
1) 111-((0,9744:0,24+1,02)•2,5-2,75)=
=111-((4,06+1,02)•2,5-2,75)=
=111-(5,08•2,5-2,75)=111-(12,7-2,75)=
=111-9,95=101,05
2) 200-((9,08-2,6828:0,38)•8,5+0,84)=
=200-((9,08-7,06)•8,5+0,84)=
=200-(2,02•8,5+0,84)=200-(17,17+0,84)=
=200-18,01=181,99

Запишите смешанные числа так, чтобы их дробная часть не была неправильной дробью:
а) 3 14/11, 17 18/5, 9 27/4; б) 9 14/14, 27 152/8, 14 121/11.
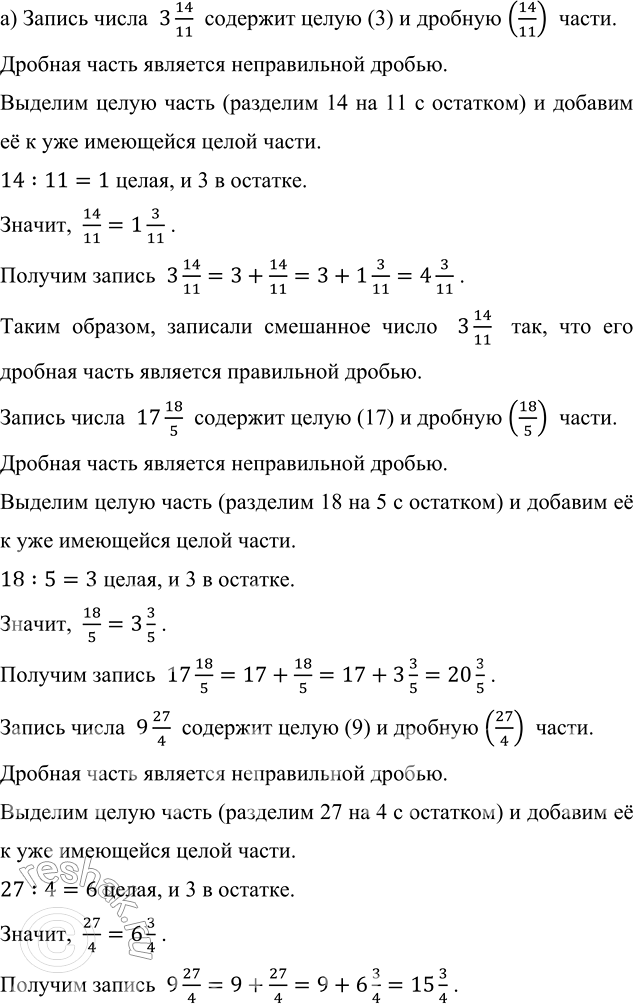
а) Запись числа 3 14/11 содержит целую (3) и дробную (14/11) части.
Дробная часть является неправильной дробью.
Выделим целую часть (разделим 14 на 11 с остатком) и добавим её к уже имеющейся целой части.
14:11=1 целая, и 3 в остатке.
Значит, 14/11=1 3/11 .
Получим запись 3 14/11=3+14/11=3+1 3/11=4 3/11 .
Таким образом, записали смешанное число 3 14/11 так, что его дробная часть является правильной дробью.
Запись числа 17 18/5 содержит целую (17) и дробную (18/5) части.
Дробная часть является неправильной дробью.
Выделим целую часть (разделим 18 на 5 с остатком) и добавим её к уже имеющейся целой части.
18:5=3 целая, и 3 в остатке.
Значит, 18/5=3 3/5 .
Получим запись 17 18/5=17+18/5=17+3 3/5=20 3/5 .
Запись числа 9 27/4 содержит целую (9) и дробную (27/4) части.
Дробная часть является неправильной дробью.
Выделим целую часть (разделим 27 на 4 с остатком) и добавим её к уже имеющейся целой части.
27:4=6 целая, и 3 в остатке.
Значит, 27/4=6 3/4 .
Получим запись 9 27/4=9+27/4=9+6 3/4=15 3/4 .
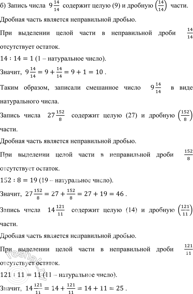
б) Запись числа 9 14/14 содержит целую (9) и дробную (14/14) части.
Дробная часть является неправильной дробью.
При выделении целой части в неправильной дроби 14/14 отсутствует остаток.
14:14=1 (1 – натуральное число).
Значит, 9 14/14=9+14/14=9+1=10 .
Таким образом, записали смешанное число 9 14/14 в виде натурального числа.
Запись числа 27 152/8 содержит целую (27) и дробную (152/8) части.
Дробная часть является неправильной дробью.
При выделении целой части в неправильной дроби 152/8 отсутствует остаток.
152:8=19 (19 – натуральное число).
Значит, 27 152/8=27+152/8=27+19=46 .
Запись числа 14 121/11 содержит целую (14) и дробную (121/11) части.
Дробная часть является неправильной дробью.
При выделении целой части в неправильной дроби 121/11 отсутствует остаток.
121:11=11 (11 – натуральное число).
Значит, 14 121/11=14+121/11=14+11=25 .

*Цитирирование задания со ссылкой на учебник производится исключительно в учебных целях для лучшего понимания разбора решения задания.
*К сожалению, временные проблемы с публикацией комментариев с мобильных устройств.