Упр.1030 ГДЗ Мерзляк Полонский 5 класс (Математика)
Решение #1 (Учебник 2024)
Решение #2 (Учебник 2019)
Решение #3 (Учебник 2019)

Рассмотрим вариант решения задания из учебника Мерзляк, Полонский, Якир 5 класс, Просвещение:
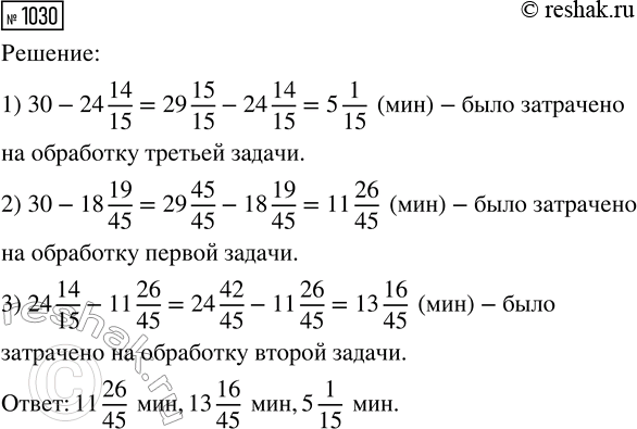
На компьютере обрабатывали три задачи в течение 30 мин. На первую и вторую задачи было затрачено 24 14/15 мин, а на вторую и третью — 18 19/45 мин. Сколько минут было затрачено на обработку каждой задачи?
Луч ОС делит прямой угол AОВ на два угла так, что угол AОС в 4 раза меньше угла BОС. Найдите градусные меры углов AОС и BОС.
Похожие решебники
Популярные решебники 5 класс Все решебники
*К сожалению, временные проблемы с публикацией комментариев с мобильных устройств.