Упр.1029 ГДЗ Мерзляк Полонский 5 класс (Математика)
Решение #1 (Учебник 2024)
Решение #2 (Учебник 2019)
Решение #3 (Учебник 2019)

Рассмотрим вариант решения задания из учебника Мерзляк, Полонский, Якир 5 класс, Просвещение:
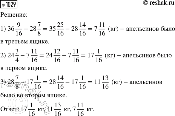
В трёх ящиках было 36 9/16 кг апельсинов. В первом и втором ящиках было 28 7/8 кг апельсинов, а в первом и третьем — 24 3/4 кг. Сколько килограммов апельсинов было в каждом ящике?
Луч ОС делит развёрнутый угол AОВ на два угла так, что угол AОС на 50^о больше угла BОС. Найдите градусные меры углов AОС и BОС.
Похожие решебники
Популярные решебники 5 класс Все решебники
*К сожалению, временные проблемы с публикацией комментариев с мобильных устройств.